在现代电源设计中,恒流/恒压调节技术是实现高效能、高精度电源输出的关键。PL3379C作为一款原边控制的恒流/恒压调节器,以其创新的设计和高效的性能,为反激式开关电源提供了一种简洁而可靠的解决方案。本文将深入解析PL3379C的恒流/恒压调节机制,探讨其在不同应用场景中的优势和特点。
在电源设计中,恒流/恒压调节技术的核心目标是确保电源在不同负载条件下都能提供稳定、精确的输出电流和电压。对于充电器、适配器以及LED驱动等应用,这种调节技术尤为重要。例如,在手机充电器中,恒流模式用于快速充电阶段,确保充电电流稳定;而恒压模式则用于维持充电电压恒定,防止过充。PL3379C通过其独特的原边控制技术,实现了无需次级反馈电路的高精度恒流/恒压调节,大大简化了设计复杂性,同时提高了系统的可靠性和效率。
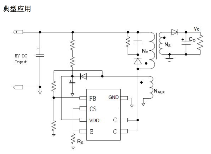
PL3379C采用原边控制技术,通过检测辅助绕组的电压来间接采样输出电压,从而实现恒流/恒压调节。这种设计去除了传统的光耦和次级控制电路,降低了成本和复杂性,同时提高了系统的稳定性和效率。
在恒流模式下,PL3379C通过检测原边电流来控制输出电流的大小。具体来说,芯片通过CS引脚检测连接到地的采样电阻的电压,从而反映原边电感电流。当原边电流达到设定的峰值时,功率BJT管关闭,电流传输到次级绕组。通过调节采样电阻的大小,可以实现不同的恒流点。例如,采样电阻越大,恒流点越小,输出功率也越小。这种设计使得PL3379C能够灵活适应不同的应用需求。
恒压调节是通过辅助绕组电压来实现的。在反激式开关电源中,辅助绕组的电压与输出电压之间存在一定的比例关系。PL3379C通过内部的误差放大器将辅助绕组电压与内部基准电压进行比较,从而调整功率BJT管的导通时间,实现输出电压的稳定。这种基于辅助绕组的恒压调节方式不仅简化了电路设计,还提高了系统的响应速度和精度。

PL3379C采用了复合模式控制,能够在不同负载条件下自动切换工作模式,以实现最佳的性能。在满载时,芯片工作在PFM(脉冲频率调制)模式,以提供足够的功率输出。随着负载的降低,芯片逐渐进入绿色模式,降低开关频率,减少开关损耗,从而提高系统的效率。这种复合模式控制不仅提高了电源的效率,还降低了音频噪音,使得PL3379C在轻载和空载条件下表现出色。
除了高效的恒流/恒压调节机制,PL3379C还集成了多种?;すδ?,以确保系统的安全和稳定运行。这些?;すδ馨ㄖ鹬芷谙蘖鞅;?、VDD欠压/过压?;?、输出过压?;?、输出短路?;ず凸卤;さ?。例如,当输出电压超过设定的过压阈值时,芯片将立即关闭功率BJT管,防止输出电压过高损坏负载设备。这些?;すδ苁沟肞L3379C在各种异常情况下都能保持系统的安全运行。

PL3379C适用于多种应用场景,包括手机充电器、小功率电源适配器、LED驱动以及消费类备用电源等。其主要优势在于:
简化设计:去除了光耦和次级控制电路,降低了设计复杂性和成本。
高精度调节:通过内置的恒流/恒压调节机制,实现了高精度的输出控制。
高效率:复合模式控制和低静态功耗设计使得PL3379C在不同负载条件下都能保持高效率。
高可靠性:多种?;すδ苋繁A讼低车陌踩诵?,提高了产品的可靠性。
PL3379C以其创新的原边控制恒流/恒压调节技术,为反激式开关电源设计提供了一种高效、简洁且可靠的解决方案。通过去除次级反馈电路,PL3379C不仅降低了设计复杂性和成本,还提高了系统的效率和精度。其复合模式控制和多种?;すδ芙徊皆銮苛似湓诓煌τ贸【爸械氖视π院涂煽啃?。随着电子设备对电源性能要求的不断提高,PL3379C无疑将成为未来电源设计中的重要选择之一。