在低功率电源设计中,非隔离方案因其低成本、小体积和高效率的优势,广泛应用于LED照明、小家电供电等领域。本文以?BP2509?芯片为核心,详细解析一款非隔离电源方案的设计流程,涵盖拓扑选择、参数计算、PCB布局及调试优化,为工程师提供一套完整的实战指南。
非隔离电源(Non-Isolated Power Supply)省略了变压器,直接通过开关电路实现电压转换,具有以下特点:
?
典型应用?:LED驱动电源(如球泡灯、筒灯)、小功率适配器(5W以下)、家电辅助供电等。
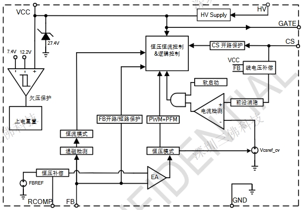
?BP2509芯片定位?:一款高性能电流模式PWM控制器,支持宽输入电压(8V-450V),内置高压启动电路,适用于Buck、Buck-Boost等非隔离拓扑。内部框架图如下所示


| 引脚号 | 名称 | 功能描述 |
|---|---|---|
| 1 | VCC | 芯片供电(典型12V) |
| 2 | GND | 地 |
| 3 | FB | 反馈引脚(连接光耦或分压电阻) |
| 4 | CS | 电流采样(检测开关管电流) |
| 5 | HV | 高压启动输入 |
| 6 | OUT | 驱动输出(连接MOS管栅极) |
以下以?24V LED驱动电路?(输入:90-265V AC,输出:24V/0.5A)为例,说明设计流程。
采用?Buck拓扑?(降压型),结构简单且效率高。
?关键元件?:BP2509、功率MOS管、续流二极管、储能电感、输出电容。

?开关频率设定?:
通过RT引脚外接电阻设定频率,公式:
fsw=25×103RT(kΩ)fsw=RT(kΩ)25×103(kHz)
本例选择RT=100kΩ?fsw=250kHzRT=100kΩ?fsw=250kHz。
?电感量计算?:
电感峰值电流需满足:
L = \frac{(V_{in\_max} - V_{out}) \times D_{max}}{f_{sw} \times \Delta I_L} }
其中,Dmax=VoutVin_min×η≈0.3Dmax=Vin_min×ηVout≈0.3,取ΔIL=30%×Iout,计算得L≈220μHL≈220μH。
?输出电容选型?:
电容需满足输出电压纹波要求:
C_{out} \geq \frac{\Delta I_L}{8 \times f_{sw} \times \Delta V_{ripple}} }
假设允许纹波ΔV=240mV,计算得Cout≥47μFCout≥47μF,选用100μF/50V电解电容。
| 元件 | 参数 | 型号推荐 |
|---|---|---|
| 功率MOS管 | 600V/2A, Rds(on)<3Ω | STB9NK60Z |
| 续流二极管 | 600V/1A, 超快恢复 | UF4007 |
| 储能电感 | 220μH/0.5A(铁氧体磁芯) | 定制 |
| 输出电容 | 100μF/50V(低ESR) | 红宝石YXJ系列 |
非隔离方案对PCB布局极为敏感,需遵循以下原则:
?
EMC对策?:
基于BP2509的非隔离方案在成本敏感型应用中表现出色,但需在电路设计、PCB布局和EMC处理上精益求精。本文提供的设计流程已在实际项目中验证,可实现高效率(典型值88%)、低成本的LED驱动电源开发,适用于球泡灯、工矿灯等多种场景。
(如需完整原理图及BOM表,请联系作者获取。提供样品,技术支持)