在当今电子设备快速发展的时代,充电器作为设备的“能量补给站”,其设计的优劣直接影响到设备的使用体验和安全性。本文将深入解析一款基于 LP3667B 芯片的 5V1A 非标三绕组充电器设计,涵盖电路图、电路板实物图、物料清单(BOM)、变压器规格以及部分关键测试指标,旨在为相关设计人员提供参考与借鉴。
LP3667B 5V1A 充电器采用非标三绕组设计,旨在实现高效、稳定的充电性能。该设计适用于多种电子设备,能够在 115V-265V 交流输入电压范围内工作,满足不同地区的电网要求。其输出电压在 4.75V 至 5.4V 之间可调,输出电流为 1A,能够为设备提供稳定的电源支持。
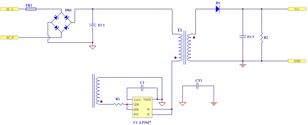
充电器的电路设计是其核心部分,其电路图展示了各个元件的连接关系和功能。从电路图中可以看出,该设计采用了典型的开关电源架构,主要包括输入整流滤波电路、主控芯片 LP3667B、变压器 T1、输出整流滤波电路以及?;さ缏返裙丶糠?。输入整流滤波电路将交流输入转换为直流,并通过滤波电容去除高频噪声,为后续电路提供稳定的直流输入。主控芯片 LP3667B 作为整个充电器的“大脑”,负责控制开关频率、占空比以及实现各种保护功能,确保充电过程的安全与高效。变压器 T1 是实现电压转换和电气隔离的关键元件,其三绕组结构能够有效降低电磁干扰并提高转换效率。输出整流滤波电路则将变压器次级输出的高频脉冲转换为稳定的直流输出,并通过滤波电容去除输出纹波,保证输出电压的纯净度。

电路板实物图是电路设计的直观呈现。从实物图中可以看到,该充电器的电路板布局紧凑合理,元件排列整齐,布线清晰。主控芯片 LP3667B 安装在电路板的正面,周围分布着与其相关的电阻、电容等元件,便于信号传输和调试。变压器 T1 位于电路板的中心位置,占据了较大的空间,其三绕组结构通过不同的引脚与电路连接,实现了高效的能量转换。输出端的 USB 接口设计在电路板的边缘,便于与外部设备连接。整个电路板采用了双面板设计,通过合理的布线和元件布局,有效减少了电磁干扰,提高了电路的稳定性和可靠性。

物料清单是实现电路设计的基础,它详细列出了电路中所使用的各种元件及其规格型号。在 LP3667B 5V1A 充电器的 BOM 表中,涵盖了保险电阻、电解电容、高频低阻电容、瓷片电容、贴片电阻、集成贴片 IC、贴片二极管、贴片整流桥、变压器、USB 接口、五金弹片以及 PCB 等多种元件。例如,保险电阻采用 10R 1/2W 的规格,用于电路的过流?;?;电解电容选用 4.7uF 400V 的型号,用于输入滤波;高频低阻电容则采用 470uF 6.3V 的规格,用于输出滤波,以降低输出纹波。这些元件的合理选型和搭配,共同构成了一个高效、稳定的充电器电路。

变压器是充电器中的关键元件之一,其规格直接影响到充电器的性能和效率。该设计中采用的变压器型号为 EE12.7,具有 5+5(V)的绕组结构,其有效面积 AE 为 16mm2。通过合理的绕组设计和参数选择,变压器能够在不同的输入电压和负载条件下实现高效的能量转换,同时满足电气隔离和电磁兼容性的要求。在设计过程中,需要根据变压器的规格和参数,精确计算绕组匝数、磁芯尺寸等,以确保变压器的性能达到最佳。
输出纹波是衡量充电器输出电压稳定性的重要指标。根据测试数据,在不同输入电压和负载条件下,该充电器的输出纹波电压均小于 300mV,满足设计要求。例如,在输入电压为 115Vac/60Hz 时,满载情况下的输出纹波为 248mV;而在输入电压为 264Vac/50Hz 时,满载情况下的输出纹波为 268mV。这表明充电器在不同工作条件下都能保持较为稳定的输出电压,为设备提供纯净的电源。

动态负载响应测试用于评估充电器在负载快速变化时的输出电压稳定性。测试结果显示,当输入电压分别为 115Vac/60Hz 和 264Vac/50Hz 时,负载从 10% 变化到 90%(变化速率为 255mA/μS,频率为 100Hz)时,输出电压的最大值和最小值均在允许范围内(4.3V<Vout<5.8V)。这说明充电器能够在负载快速变化的情况下,快速响应并稳定输出电压,避免因电压波动对设备造成损害。
效率是衡量充电器性能的重要指标之一。根据测试数据,在不同输入电压和负载条件下,该充电器的效率表现较为出色。例如,在输入电压为 115Vac/60Hz 时,满载效率达到 72.00%;而在输入电压为 230Vac/50Hz 时,满载效率为 72.60%。这表明充电器在不同工作条件下都能保持较高的转换效率,减少了能量损耗,提高了能源利用率。
热性能是评估充电器可靠性的重要方面。在不同输入电压和满载条件下,对关键元件的温度进行了测试。测试结果显示,主控芯片 LP3667B、贴片二极管 SS24 以及变压器 T1 的温度均在安全范围内。例如,在输入电压为 264Vac/50Hz 满载时,LP3667B 的温度为 108℃,SS24 的温度为 114℃,变压器 T1 的温度为 108℃。这些温度均低于元件的最高工作温度,表明充电器在正常工作条件下具有良好的散热性能,能够保证元件的稳定性和可靠性。
如需要LP3667B完整测试报告,还请咨询三佛官网右侧在线客服联系方式,提供样品,技术支持~
通过对 LP3667B 5V1A 非标三绕组充电器设计的详细解析和测试评估,我们可以看到该设计在电路设计、元件选型、性能测试等方面都表现出色。其紧凑合理的电路板布局、精心选型的元件以及高效的变压器设计,共同实现了高效、稳定的充电性能。在输出纹波、动态负载响应、效率以及热性能等关键测试指标上,该充电器均达到了设计要求,能够为电子设备提供安全可靠的电源支持。未来,随着电子技术的不断发展,充电器的设计将更加注重高效、节能、小型化以及智能化,而 LP3667B 5V1A 充电器的设计理念和实践经验,将为后续的设计提供宝贵的参考和借鉴。