在电子设备不断追求高性能与低功耗的当下,电源管理芯片扮演着至关重要的角色。WS7205作为一款高集成度、低成本的PWM功率开关控制芯片,凭借其卓越的性能与丰富的功能,在非隔离型降压及升降压系统中脱颖而出,广泛应用于智能照明辅助电源、线性电源替代等领域,为电源管理领域带来了全新的解决方案。

WS7205将500V高压MOS控制器与高压功率MOS集成于一体,大幅降低了成本并节省了PCB空间。其采用电流模式PWM控制方式,通过反馈采样输出电压,实现了高精度的输出,即使在最少元器件的情况下也能保持出色的性能。
(一)超低工作电流
WS7205的静态工作电流低至160μA,这一特性不仅提高了效率,还降低了对VDD电容容值的要求。在正常情况下,仅需0.2~1μF的陶瓷电容即可满足要求,极大地简化了电路设计。
(二)软启动功能
该芯片内置了约4ms的软启动功能。在上电过程中,内置的OCP阈值缓慢上升,直至达到稳定值,从而实现了电感电流峰值在上电过程中的缓慢上升。这一设计有效避免了上电瞬间的电流冲击,保护了电路元件。
(三)振荡器及频率抖动功能
为了提高系统的EMI性能,WS7205的开关工作频率会在一个中心频率附近来回变化,变化幅度为±5%,中心频率为31kHz。实际的系统开关频率则由负载条件及系统输出电压与VDD电压的比较而决定,此开关频率会处于跳周期状态,进一步优化了系统的电磁兼容性。
(四)输出电压采样控制
WS7205能够逐周期检测系统输出电压,并与VDD电压进行比较,以精确调制系统输出电压。如果输出电压大于VDD电压,则本周期的开关信号被屏蔽,高压功率管不开启;反之,如果输出电压小于VDD电压,则本周期PWM信号正常开启功率管,确保输出电压的稳定性。
(五)峰值电流限制
通过外部CS电阻可调OCP,WS7205的设计十分灵活。内部电路会将采样电阻的电压VCS与参考电压VOCP比较,当VCS大于VOCP电压时,比较器输出关断信号,本周期功率管处于关断状态,从而有效?;さ缏访馐芄魉鸷Α?br/>
(六)前沿消隐时间
WS7205内置了比较器前沿消隐时间,在功率管开启的前600ns之内,逐周期峰值电流比较器输出被屏蔽,功率管不能被关断。这一功能有效避免了功率管在开启瞬间因电流尖峰而误触发?;せ?。
(七)线电压补偿功能
内置的线电压补偿功能使WS7205能够在不同的输入线电压下,保持系统输出的电流过载点的一致性。这一特性对于应对输入电压波动具有重要意义,确保了电源在各种工况下的稳定输出。
(八)过载?;ぜ笆涑龆搪繁;?br/>
WS7205能够检测到系统处于过载或者输出短路状态。若此错误状态持续128ms,则会触发内置的?;せ疲酒胱远仄舯;つJ?。这一功能有效?;ち说缭聪低趁馐芄睾投搪返乃鸷?,提高了系统的可靠性。
(九)过温?;すδ?br/>
当IC的温度达到过温?;ゃ兄?50℃时,IC将被关断并进入?;つJ?。这一功能确保了芯片在高温环境下能够安全工作,延长了芯片的使用寿命。
(十)自动重启?;すδ?br/>
当WS7205检测到OTP(过温?;ぃ┗蛘逴LP(过载?;ぃ┓⑸保琁C进入自动重启及VDD电压振荡模式,高压功率MOS处于关断状态。VDD引脚的外接电容上的电压会周期性地在UVLO_OFF与UVLO_ON之间上升和下降,同时内置的计数器会记录VDD电压变化的周期数。当此振荡的周期数达到256次时,IC将被重置并再次重启。重启后,WS7205继续检测是否有错误发生,若有错误则继续执行上述过程,若无则回到正常工作状态。
(十一)高压MOS软驱动功能
WS7205内置了高压MOS软驱动电路,优化了EMI性能,降低了开关噪声,进一步提升了系统的电磁兼容性。
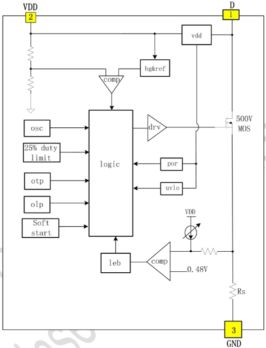
WS7205的电路内部结构框图如下:

从框图中可以看出,WS7205集成了高压MOSFET、PWM控制器、电流采样与保护电路、振荡器与频率抖动电路、软启动电路、过温?;さ缏芬约白远仄舻缏返榷喔龉δ苣??。这些??樾ぷ鳎繁A诵酒诟髦止た鱿碌母咝?、稳定运行。
WS7205提供了TO92及SOT23-3两种封装形式,其引脚定义如下表所示:

器件标识方面,WS7205NP为产品代码,其中:
A:产品编码
X:内部代码
BCY:内部品质管控代码
YMX:D/C
7205:产品代码
X:产品编码
YM:生产日期
XX:内部品质管控代码
WS7205在智能照明辅助电源、线性电源或RCC方案替代等领域具有广泛的应用。以下是一个典型的智能照明辅助电源应用电路图:

在该应用中,WS7205通过其集成的高压MOSFET和PWM控制器,实现了对输入电压的高效转换和精确控制。其内置的软启动功能、频率抖动功能以及多种?;せ?,确保了电源在启动、运行和异常状态下的稳定性和可靠性。此外,WS7205的低工作电流特性使其在待机模式下也能保持极低的功耗,满足了现代智能照明系统对节能和高效的要求。
总结
WS7205凭借其高集成度、低功耗、高精度以及丰富的?;すδ?,在非隔离型降压及升降压系统中展现了卓越的性能。其广泛应用于智能照明辅助电源、线性电源替代等领域,为电源管理领域带来了全新的解决方案。对于追求高效能、高可靠性和低成本的电源设计工程师而言,WS7205无疑是一个理想的选择。