在现代电子设备中,开关电源转换器作为核心部件,其性能直接影响设备的稳定性和效率。FT8440E作为一款高性能、低成本的交直流开关电源转换器,凭借其集成的高压启动电路、高压功率开关以及多种?;すδ?,成为了众多电源设计工程师的理想选择。本文将详细介绍FT8440E的特点、典型电路图、管脚定义及说明,以及应用说明,帮助用户更好地理解和应用这款芯片。
FT8440E是一款高性能、高精度、低成本的非隔离PWM功率开关,适用于多种电源架构,如Buck、Buck-Boost和Flyback等。其主要特点如下:
FT8440E提供了多种典型应用电路图,适用于不同的电源架构。以下是两种常见的应用电路图:


FT8440E采用SOP8封装,管脚定义如下表所示:
| 管脚编号 | 管脚名称 | 功能描述 |
|---|---|---|
| 1/2 | GND | 芯片地,同时也是集成高压MOSFET的源极 |
| 3 | FB | 反馈脚,用于设定输出电压 |
| 4 | VCC | 芯片电源,同时也是输出反馈端口 |
| 5/6/7/8 | D | 高压启动和MOSFET的漏极(Drain) |

FT8440E内部集成了600V高压启动电路,从高压漏极直接对VCC端充电至9.8V,省掉了传统的起机电阻。当输出电压高于设定值时,高压启动电路会自动关闭,由输出电压供电,典型待机功耗为60mW。
FT8440E内部集成了带迟滞的欠压保护比较器,开启和关断阈值电压分别为9.8V和7.5V。由于较低的欠压?;ゃ兄岛透哐蛊舳缏诽峁┑慕洗蟪涞绲缌鳎粞邮钡湫椭滴?0ms。
FT8440E内部集成了22V的过压?;け冉掀?,当VCC电压高于过压保护触发阈值时,栅驱动电路会立即关闭,使功率MOSFET停止开关,同时从VCC旁路电容多拉1mA的电流。
FT8440E内置高性能误差放大器、高精度分压电阻和参考电压,保证输出电压的精度和线性/负载调整率??氐恼伎毡扔刹裳缱璧姆逯档缪购臀蟛罘糯笃鞯氖涑龅缪咕龆ǎ逯档缌鞑裳缱韬突仿凡钩ネ缛考稍谛酒诓?。
FT8440E内部集成了逐周期过流?;さ缏?,采样功率开关管的电流。当电流超过内部设定的阈值时,在该周期的剩余时间内功率开关管会被关断。前沿消隐电路会在功率开关管开启后的Tleb内将过流?;け冉掀髌帘危苊馕蟠シ?。
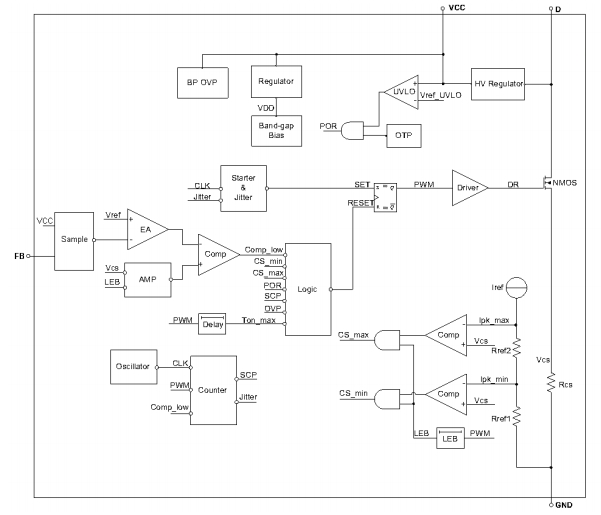
FT8440E内部集成了高压启动电路,起机时间较快,典型值为50ms。芯片起机或重启期间,负载电流请控制在额定电流的80%以内,以免芯片无法正常起机。起机完成后,可以正常带载额定电流。内部框架图如下所示~

FT8440E内置频率抖动,可有效提高EMI特性。
FT8440E功率开关管每次开启时,采样电阻上都会产生毛刺电压。为了避免误触发,内部集成了前沿消隐??椋虼宋扌璐车耐獠縍C滤波元器件。在消隐时间Tleb内,过流保护比较器被关闭。
FT8440E过温?;さ缏芳觳庑酒奈露?,过温?;ゃ兄滴?50℃。当芯片的温度高于该阈值时,功率开关管被关断,直至芯片温度下降至130℃,功率开关管才重新恢复正常工作。
当发生输出短路时,FT8440E会进入“自动重启”工作模式。如果输出反馈电压低于内部参考电压的时间超过一定时间,则功率开关管会被关断一段时间,之后功率开关管会自动重启再工作一定时间,如此重复,直至输出短路故障被排除。
良好的PCB布局有助于系统工作稳定,提高EMI效果以及散热。以下为指导建议: