在当今快速发展的电子设备市场中,电源适配器的性能和效率对于设备的稳定运行至关重要。随着USB-C接口和USB-PD协议的广泛应用,市场对高性能、高效率的电源适配器的需求日益增加。本文将详细介绍基于BP87112和BP6211B芯片的20W A+C电源适配器参考设计,该设计支持12V/1.67A、9V/2.22A和5V/3A的输出规格,旨在为用户提供一个高效、可靠的电源解决方案。
BP87112是一款专为高性能电源适配器设计的控制芯片,具有以下特点:
集成650V高压IGBT结构:能够承受高输入电压,适用于宽电压范围的应用场景。
集成高压启动功能:简化了启动电路设计,降低了系统成本。
内置软启动功能:有效减少了启动过程中的电流冲击,提高了系统的稳定性。
65KHz工作频率:支持CCM(连续导通模式)和DCM(不连续导通模式)工作模式,适应不同的负载需求。
完备的?;すδ埽喊∣CP(过流?;ぃ?、OVP(过压?;ぃ?、UVLO(欠压锁定)和OTP(过温?;ぃ┑?,确保芯片在异常情况下能够安全运行。
六级能效&低待机损耗:符合国际能效标准,降低能源浪费。

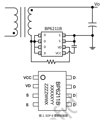
BP6211B是一款高效率的同步整流芯片,专为反激变换器设计,具有以下特点:
集成60V同步整流MOSFET:支持CCM、DCM和QR(准谐振)模式,适应多种工作模式。
自适应驱动电压和超快速关断:提高了整流效率,减少了开关损耗。
可用于正端和负端整流:灵活性高,适用于多种电路设计。
芯片自供电:正端整流无需辅助绕组供电,简化了电路设计。
六级能效&低待机损耗:符合国际能效标准,降低待机功耗。

电压范围:90VAC至264VAC
频率范围:47Hz至63Hz
5V输出:3A,纹波小于150mV
9V输出:2.22A,纹波小于150mV
12V输出:1.67A,纹波小于150mV
空载功耗:小于75mW(230VAC输入)
传导EMI:符合CISPR22B/EN55022 class B标准
环境温度:0℃至25℃
雷击测试:1kV差模
静电测试:15kV空气放电
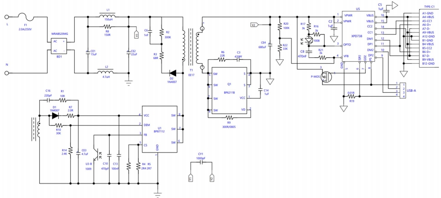
参考设计的电路图如下所示:

输入整流:采用BD1整流桥,将交流输入转换为直流。
滤波电容:使用CE1和CE2电解电容进行输入滤波。
主变压器:采用EE17磁芯,初级绕组感量为1250uH,漏感量小于20uH。
控制芯片:BP87112作为主控芯片,通过反馈引脚FB调节输出电压。
同步整流:BP6211B作为同步整流芯片,提高效率。
输出滤波:使用CE4固态电容进行输出滤波,确保输出电压的稳定性。
主板尺寸:34.6mm x 40.4mm
小板尺寸:12.3mm x 16mm
布局优化:确保功率环路面积最小化,减少EMI辐射。
主要元件:
BP87112控制芯片
BP6211B同步整流芯片
主变压器(EE17磁芯)
输入整流桥(BD1)
输入滤波电容(CE1、CE2)
输出滤波电容(CE4)
其他辅助元件(电阻、电容、电感等)

测试结果:在230VAC输入下,空载功耗小于75mW,符合设计要求。
5V输出:在不同输入电压下,效率均超过85%,平均效率达到87.5%。
9V输出:在不同输入电压下,效率均超过85%,平均效率达到88.5%。
12V输出:在不同输入电压下,效率均超过85%,平均效率达到89%。
5V输出:纹波小于88.7mV(90VAC输入)和71.2mV(264VAC输入)。
9V输出:纹波小于102.4mV(90VAC输入)和71.2mV(264VAC输入)。
12V输出:纹波小于97.6mV(90VAC输入)和57.6mV(264VAC输入)。
5V输出:在10%至90%负载变化下,动态负载响应小于940mV。
9V输出:在10%至90%负载变化下,动态负载响应小于850mV。
12V输出:在10%至90%负载变化下,动态负载响应小于780mV。
传导EMI:符合CISPR22B/EN55022 class B标准。
辐射EMI:在不同输出电压和接口类型下,均符合相关标准。
测试结果:在满载条件下,BP87112温度为117.8℃,BP6211B温度为106.5℃,变压器温度为107.5℃,均在安全范围内。
某电子设备制造商需要为其新款设备设计一个20W A+C电源适配器,要求高效、稳定且符合国际标准。
电路设计:根据BP87112和BP6211B的特性,设计了上述电路图和PCB布局。
元件选择:根据BOM清单,选择了合适的元件。
性能测试:进行了空载功耗、效率、纹波、动态负载响应、EMI和温度测试,确保所有指标符合设计要求。
效率提升:设计的电源适配器在不同输出电压下均表现出高效率,降低了能源浪费。
稳定性高:输出电压纹波小,动态负载响应快,确保设备在不同负载条件下稳定运行。
符合标准:通过了EMI和ESD测试,符合国际标准,提高了产品的市场竞争力。
基于BP87112和BP6211B芯片的20W A+C电源适配器参考设计,通过精心的电路设计、元件选择和性能测试,实现了高效、稳定且符合国际标准的电源解决方案。该设计不仅提高了电源适配器的效率,还降低了功耗和成本,为电子设备制造商提供了一个可靠的电源解决方案。在实际应用中,该设计已经得到了广泛的认可和应用,为用户带来了显著的效益。