在当今智能化、高效化的电子设备发展趋势中,电源管理芯片扮演着至关重要的角色?;鄞葱疽瞥龅腟I1321X系列非隔离降压恒压芯片,凭借其低电磁干扰(EMI)、高功率因数(PF)和紧凑型AC-DC解决方案的特点,成为了智能照明、智能家居和小家电领域中的理想选择。

SI1321X系列芯片设计注重紧凑性与易用性,兼容CD32/43贴片电感和0410色环电感,无需额外的π型滤波或安规电容即可满足EMI标准,大大简化了电路设计。此外,输入端免去了高压电解电容的使用,进一步降低了成本和体积,使得该芯片在空间受限的应用场景中更具优势。
采用创新的AC-DC辅助供电架构,无需复杂的处理即可轻松通过谐波、总谐波失真(THD)、功率因数(PF)和电磁兼容性(ERP)等认证,为智能照明和智能家居设备提供了高效、可靠的电源解决方案。
SI1321X能够提供5V/3.3V的稳定输出电压,精度达到±3%。在典型应用条件下,输出电压纹波小于10mV,确保了供电的稳定性和可靠性,为各种电子设备提供了高质量的电源支持。
待机功耗极低,小于50mW,这对于需要长时间待机的智能设备来说是一个巨大的优势,能够有效降低能耗,提高设备的能效比。
支持85-305VAC的宽电压输入范围,使得该芯片能够适应不同地区的电网电压波动,增强了产品的通用性和适应性。
输出负载跳变响应时间低于200ns,这意味着在负载快速变化的情况下,芯片能够迅速调整输出,确保设备的稳定运行,特别适合对动态响应要求较高的应用场景。
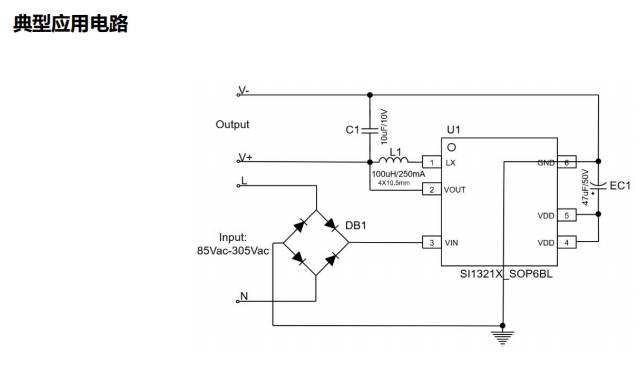
SI1321X的典型应用电路设计简洁明了,易于实现。以下是一个基本的应用电路示例:

输入端(VIN):连接到交流电源,支持85-305VAC的宽电压输入。
输出端(VOUT):提供稳定的5V或3.3V输出电压,能够满足不同设备的供电需求。
开关脚(LX):连接到电感,用于控制电流的通断,实现降压功能。
地(GND):提供电路的接地参考点。
内部电源脚(VDD):为芯片内部电路提供电源,确保芯片的正常工作。
这种电路设计不仅简单,而且能够有效降低电磁干扰,提高电源的稳定性和可靠性。通过合理选择电感和电容等外围元件,可以进一步优化电路的性能,满足不同应用场景的需求。
SI1321X系列提供了多种型号,以满足不同应用场景的需求:
SI13213L:SOP6封装,3.3V输出电压,半波整流时最大输出电流为45mA。
SI13215L:SOP6封装,5V输出电压,半波整流时最大输出电流为30mA。
SI13213H:SOP6封装,3.3V输出电压,半波整流时最大输出电流为70mA。
SI13215H:SOP6封装,5V输出电压,半波整流时最大输出电流为50mA。
这些型号在输出电压和电流上有所不同,用户可以根据具体的应用需求选择合适的型号,以实现最佳的性能和成本效益。

SI1321X采用专利的电流控制方式对VDD电容充电,充电电流自适应VIN电压,从而显著降低芯片损耗,提高芯片带载能力。充电电流可根据不同负载调整电流档位,当检测到VDD电压低于VDD_ovp_hys时开始对VDD进行充电,此时为小电流充电档位;当检测到VDD电压低于VDD_L时切换为大电流充电档位。当检测到VDD电压高于VDD_ovp时关闭开关,停止充电,实现低待机功耗。
在AC充电窗口内,芯片检测到VDD电压高于VDD_ovp时,内部逻辑关闭充电电流,防止过压损坏,确保芯片的安全运行。
通过检测电路实时监测电感上的电流,防止过流损坏。当电流达到预设的限流阈值时,触发限流?;?。当检测到过流时,芯片会迅速关闭开关上管,直到下一个开关周期开始重新尝试开启,有效?;ち诵酒屯馕У缏?。
内置过零检测电路,实时检测电感电流是否降为零,优化开关时序,提升效率和可靠性。过零检测电路通过内部电流采样实时监测电感电流,并通过比较器比较采样电流与零电流阈值,确保在电感电流降为零时触发信号,减少开关损耗和反向电流。
当芯片温度超过155℃时,芯片触发过温?;?,关闭充电电流和DCDC输出,防止芯片因过热而损坏。当芯片温度低于135℃时,芯片恢复工作,确保设备在高温环境下的稳定性和可靠性。
SI1321X系列非隔离降压恒压芯片凭借其低EMI、高PF、紧凑型设计和高效能特点,成为了智能照明、智能家居和小家电领域的理想电源解决方案。其精准的输出电压、低待机功耗、宽电压输入范围和高速响应能力,使其能够满足各种复杂的应用需求。通过创新的充电控制逻辑、过压?;ぁ⒌缌飨拗坪臀露缺;すδ?,SI1321X不仅提高了电源的稳定性和可靠性,还为用户提供了安全、高效的电源管理体验。