在当今电子设备日益普及的背景下,适配器电源作为连接设备与电力供应的关键部件,其性能与安全性的重要性不言而喻。而辉芒微电子推出的 FT8395HB 12V1.0A 六级适配器电源参考设计,凭借其独特的无Y电容设计,在众多电源方案中脱颖而出,为行业带来了新的突破。
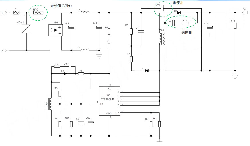
在传统的适配器电源设计中,Y电容常被用于滤波,以满足电磁干扰(EMI)标准。然而,Y电容的使用也带来了一些问题。一方面,Y电容的漏电流会随着电压的升高而增加,这可能导致设备在高电压环境下出现安全隐患,如漏电风险上升,甚至可能对使用者造成电击危险。另一方面,Y电容的加入使得电源设计更加复杂,增加了成本和体积,这对于追求小型化、低成本的电子设备制造商来说是一个不小的挑战。
FT8395HB 12V1.0A 六级适配器电源方案的无Y电容设计,正是为了解决这些问题而生。它通过创新的设计理念和技术手段,在不使用Y电容的情况下,依然能够满足严格的EMI标准,同时提高了电源的安全性和可靠性,降低了成本和体积,为适配器电源的设计提供了一种全新的思路。



FT8395HB 12V1.0A 适配器电源方案在效率和空载功耗方面表现出色。其板端平均效率在115Vac和230Vac输入下分别达到85.7%和83.7%,线端平均效率也分别达到了85.8%和83.9%,完全符合六级能效要求。这意味着在各种输入电压条件下,该电源都能以较高的效率将电能转化为所需的直流输出,减少了能量的浪费,提高了能源利用效率。同时,其空载功耗极低,仅为68mW(@230Vac),远低于六级能效标准的要求,这不仅有助于降低设备在待机状态下的能耗,还减少了对环境的影响,符合当下节能减排的发展趋势。
输出纹波是衡量电源稳定性的重要指标之一。FT8395HB方案的输出纹波在90Vac、47Hz~60Hz条件下小于120mV,这一优异的性能确保了输出电压的稳定,减少了电压波动对电子设备的影响,提高了设备的运行稳定性和可靠性。此外,该方案还具备优异的容性负载起机性能,能够在容性负载大于5000uF的情况下,以恒流(CC)模式满载启动。这对于一些需要大容量电容进行滤波或储能的电子设备来说至关重要,能够保证设备在启动瞬间获得稳定的电源供应,避免因电源不足而导致的启动失败或设备损坏。
安全性是电源设计中不可忽视的重要因素。FT8395HB方案具备完善的?;せ?,包括过压?;?、过流保护、过温?;ず投搪繁;さ取U庑┍;すδ苣芄辉诘缭椿蚋涸爻鱿忠斐G榭鍪保笆鼻卸系缭词涑?,保护电源本身以及连接的电子设备免受损坏。
例如,过压?;た梢苑乐挂蚴淙氲缪构呋蚋涸赝蝗槐浠贾碌氖涑龅缪挂斐I?,从而避免对设备造成过压损坏;过流?;ぴ蚰茉诟涸氐缌鞒疃ㄖ凳毖杆偾卸系缭?,防止因过流导致的设备过热或损坏;过温保护能够在电源内部温度过高时自动切断电源,避免因高温引发的安全隐患;短路?;ぴ蚰茉诟涸胤⑸搪肥绷⒓辞卸系缭?,防止短路电流对电源和设备造成严重损害。这些完善的?;せ拼蟠筇岣吡说缭吹陌踩院涂煽啃?,为电子设备的稳定运行提供了有力保障。
在保证性能和安全性的前提下,FT8395HB方案还具有较高的性价比。其采用SOP8封装,内置700V高压功率开关,外围电路简单,变压器采用自动绕法。这种设计不仅减少了元件数量和PCB面积,降低了生产成本,还提高了生产的效率和可靠性。此外,无Y电容设计也减少了因Y电容漏电流测试等环节带来的额外成本和复杂性,进一步降低了整体成本。对于电子设备制造商来说,这意味着在不牺牲产品质量和性能的情况下,能够以更具竞争力的价格推出产品,提高产品的市场竞争力。

随着电子设备的不断发展和普及,对适配器电源的性能和安全性要求也越来越高。FT8395HB方案的出现,为适配器电源的设计提供了一种新的选择,有望在未来的市场中占据重要地位。其无Y电容设计不仅解决了传统电源设计中的一些问题,还为电源的小型化、低成本化提供了可能,符合电子设备发展的趋势。同时,其优异的性能和高性价比也使其在市场竞争中具有一定的优势,能够满足不同用户的需求。