在当今电子设备快速发展的时代,充电器作为设备的“能量补给站”,其性能和质量至关重要?;悦⑽⑼瞥龅腇T8493KA快充20W充电器电源参考设计,凭借其低成本、全电压、高效率以及完善的?;せ频忍氐?,为市场提供了一种极具竞争力的解决方案。
FT8493KA快充20W充电器电源参考设计专为满足现代电子设备对快速充电的需求而设计。它支持全电压输入(90-264Vac),能够适应不同国家和地区的电网标准,输出功率为20W,支持多种输出电压和电流组合,如12V1.67A、9V2.22A和5V3A,可广泛应用于智能手机、平板电脑等多种设备的充电需求。
在成本控制方面,FT8493KA表现出色。其变压器设计采用了三个绕组,无需磁芯接地、VCC绕组和三明治结构,降低了材料成本和制造复杂度,成本可节省约0.22元。同时,高集成度的BOM清单减少了额外元件的使用,如无需起机电阻、Rcs电阻和VCC二极管等,进一步降低了成本,节省约0.08元。这种成本优化的设计,在保证性能的同时,为制造商提供了更具竞争力的解决方案。

FT8493KA充电器电源参考设计符合六级能效要求,具有高效率和低空耗的特点。在230Vac输入下,空载功耗仅为52mW。这意味着在设备未连接充电时,充电器的能耗极低,减少了能源浪费,符合环保和节能的要求。
该设计具备完善的?;せ疲ㄖ鹬芷谙蘖?、欠压、过温、短路保护等。这些保护机制能够有效防止充电器在异常情况下损坏,提高了产品的可靠性和安全性。例如,过温?;た梢苑乐钩涞缙髟诟呶禄肪诚鹿ぷ魇惫人鸹?,短路保护则能在输出端发生短路时迅速切断电源,保护设备和用户的安全。
FT8493KA采用恒功率控制技术,确保在不同输入电压和负载条件下,输出功率保持稳定。这种设计使得充电器能够在各种电网波动和负载变化的情况下,为设备提供稳定的充电功率,提高了充电效率和设备的使用寿命。
FT8493KA充电器电源参考设计通过了严格的安规认证,包括EMI(电磁干扰)测试,余量超过6dB。这意味着该充电器在工作过程中产生的电磁干扰极低,不会对周边设备造成干扰,同时也符合国际和国内的电磁兼容性标准。此外,器件温度测试也通过了相关标准,确保了充电器在长时间工作时的稳定性和安全性。
变压器是充电器的核心部件之一。FT8493KA的变压器采用EE1811磁芯,初级绕组电感量为1.30mH,漏感量为50uH。这种设计不仅提高了变压器的效率,还降低了成本。变压器的制作工艺要求严格,包括绕组的排列、绝缘处理以及最后的抽真空浸油和高温烘干等步骤。这些工艺细节确保了变压器的性能和可靠性。
FT8493KA的PCB设计为双面板,双面元件,插件料位于PCB顶层,贴片料位于PCB底层。这种布局方式不仅提高了空间利用率,还优化了电路的电气性能。实物图和PCB布局图提供了详细的参考,方便制造商进行生产和测试。

在不同输入电压和输出条件下,FT8493KA充电器的效率表现优异。例如,在5V3A输出时,90Vac输入下的效率为89.5%,230Vac输入下的效率为90.8%。这种高效率不仅减少了能量损耗,还提高了充电速度。
器件温度测试结果显示,在不同输入电压和输出条件下,关键器件的温度均在安全范围内。例如,在5V3A输出时,FT8493KA芯片的温度在90Vac输入下为111.0℃,230Vac输入下为105.1℃。这些温度数据表明,该设计能够在各种工作条件下保持稳定,不会因过热而损坏。
EMI测试是衡量充电器电磁兼容性的重要指标。FT8493KA在230Vac和120Vac输入下的EMI传导和辐射测试结果均符合相关标准。例如,在230Vac输入下,传导EMI的最大值为45.8dBuV,远低于标准限值。这表明该充电器在电磁兼容性方面表现出色,不会对周边设备造成干扰。
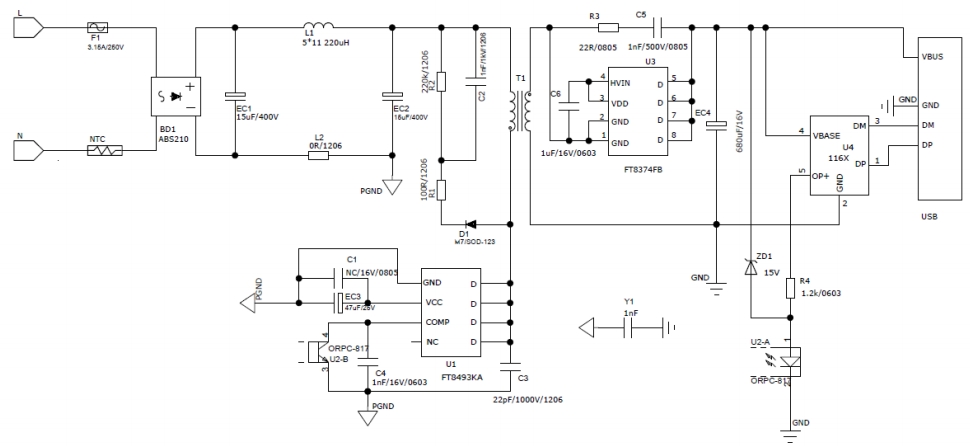
FT8493KA应用电路图如下所示:

FT8493KA快充20W充电器电源参考设计适用于多种应用场景,包括但不限于:
智能手机和平板电脑:为这些设备提供快速、稳定的充电,满足用户对快速充电的需求。
便携式电子设备:如蓝牙音箱、智能手表等,其全电压输入和多种输出电压电流组合能够满足不同设备的充电要求。
智能家居设备:如智能摄像头、智能门锁等,该充电器的高效率和低空耗特点使其成为理想的电源解决方案。

FT8493KA快充20W充电器电源参考设计凭借其低成本、全电压、高效率、完善的?;せ埔约巴ü细癜补嫒现さ忍氐?,为市场提供了一种极具竞争力的解决方案。其详细的设计细节和测试数据为制造商提供了可靠的参考,能够满足不同应用场景的需求。随着电子设备对快速充电和高效能的需求不断增加,FT8493KA无疑将成为市场上的热门选择。