在现代电子设备中,高效、稳定的电源方案是确保设备可靠运行的关键因素之一。晶丰明源推出BPA861AP芯片,凭借其集成高压MOSFET和多种先进功能,为12V1.5A隔离电源设计提供了一种高效、可靠的解决方案。本文将详细介绍该电源方案的简介、电源规格、电路实物图以及PCB设计和BOM清单,帮助设计工程师快速理解和应用这一方案。

BPA861AP是一款专为离线式开关电源设计的高性能电源管理芯片,广泛应用于家用电器辅助电源、电机驱动辅助电源、IOT/智能家居/智能照明以及工业控制辅助电源等领域。该芯片集成了700V高压MOSFET,采用ON/OFF控制模式,能够有效降低输出纹波,同时内置软启动功能,确保电源在启动过程中平稳运行。此外,BPA861AP还集成了高压启动和自供电电路,降低了音频噪声,并具备输入过/欠压?;すδ?,为电源系统提供了全面的?;?。
BPA861AP的电源规格如下表所示:

从以上规格可以看出,BPA861AP能够适应较宽的输入电压范围,满足不同地区的电网要求。其输出电压稳定,纹波小,能够为负载提供高质量的电源。同时,该芯片在待机功耗和效率方面表现出色,符合现代节能电源的设计要求。
BPA861AP的电路设计简洁而高效,其实物图如下所示:

从实物图中可以看出,该电源方案的元件布局合理,走线清晰,便于生产和调试。电源输入端通过保险丝、压敏电阻和热敏电阻等元件进行?;?,有效防止了输入过压、过流和浪涌电流对电路的损害。共模电感和电解电容则用于滤除输入电源中的高频噪声,提高电源的电磁兼容性。
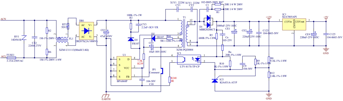
BPA861AP电路原理图如下所示~

在主电路部分,BPA861AP芯片通过集成的高压MOSFET实现开关功能,将输入的交流电转换为高频脉冲信号,再经过变压器进行隔离和降压,最终通过整流滤波电路输出稳定的12V直流电压。光耦和TL431组成的反馈电路能够实时监测输出电压的变化,并将反馈信号传递给BPA861AP芯片,从而实现对输出电压的精确调节。
BPA861AP的PCB设计采用了单面板结构,尺寸为200mm×97mm,能够满足大多数小型电源设备的安装需求。PCB布局充分考虑了电磁兼容性和散热性能,关键元件如变压器、电解电容和MOSFET等均采用了合理的布局和散热措施,确保电源在高功率输出时的稳定性。

在布线方面,电源输入端和输出端的走线尽量加粗,以降低线路阻抗,减少电压降。同时,高频信号线和敏感信号线之间保持足够的间距,避免信号干扰。此外,PCB还设置了足够的接地平面,以提高电源的抗干扰能力。
以下是BPA861AP电源方案的BOM清单:

以上BOM清单涵盖了电源方案中所有关键元件的详细信息,包括元件型号、参数描述、封装尺寸以及所需数量。这些元件的选择充分考虑了性能、可靠性和成本的平衡,能够满足电源设计的各项要求。
BPA861AP集成高压MOSFET的12V1.5A隔离电源方案凭借其高效、稳定和可靠的性能,在众多电源设计中脱颖而出。通过本文对BPA861AP的详细介绍,包括其简介、电源规格、电路实物图以及PCB设计和BOM清单,设计工程师可以快速掌握该方案的核心要点,并将其应用于实际的电源设计项目中。无论是家用电器、智能照明还是工业控制领域,BPA861AP都能为设备提供高质量的电源支持,助力电子设备的稳定运行。