芯茂微3667系列芯片以其高度集成、极简化的外围设计以及高效的自供电原边反馈控制功能,成为众多电源解决方案中的优选。本文将详细介绍3667系列芯片的特点、不同型号之间的差异以及其应用电路图和内部框架图。
3667系列芯片是一款高度集成的隔离型适配器和充电器的自供电PSR控制芯片。它通过固定原边峰值电流和变压器原副边匝比来设置输出恒流点,通过设定一个FB电阻来设置输出恒压点。

该系列芯片内置启动电路,无需外围启动电阻,同时内置FB下偏电阻,固定峰值电流来实现取消限流电阻,并采用自供电方式取消辅助绕组VCC供电二极管,极大地简化了系统成本。
此外,3667系列还内置输入线电压补偿功能,优化输出电流的一致性,并采用固定输出线缆补偿的方式进行输出电压补偿。它还集成了多种?;すδ?,包括VCC钳位/欠压保护、输出短路?;ず凸卤;さ?。
3667系列芯片包括3667AH、3667A和3667B/BH等型号,它们在一些关键参数和应用场景上存在差异,具体如下:

1.输出功率
3667AH:适用于2.5W的输出功率场景。
3667A:适用于3.0W的输出功率场景。
3667B/BH:适用于5.0W的输出功率场景。
2.内置峰值电流阈值
3667AH:内置峰值电流阈值范围为168mA至192mA。
3667A:内置峰值电流阈值范围为205mA至235mA。
3667B:内置峰值电流阈值范围为330mA至380mA。
3667BH:内置峰值电流阈值范围为307mA至353mA。
3.饱和电流
3667AH:饱和电流为0.35A。
3667B:饱和电流为0.45A。
4.应用场景
3667AH:适用于对输出功率要求较低的适配器和充电器。
3667A:适用于中等功率的适配器和充电器。
3667B/BH:适用于较高功率的适配器和充电器,以及需要较大输出电流的应用场景。
3667系列芯片的典型应用图展示了其在适配器和充电器中的基本连接方式。如图1所示,该芯片通过变压器与输入电源相连,通过反馈电阻FB和辅助绕组来实现输出电压和电流的控制。这种设计使得3667系列芯片能够以极简的外围电路实现高效的电源转换。

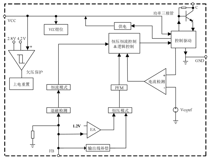
3667系列芯片的内部框架图揭示了其高度集成的设计理念。如图3所示,芯片内部集成了功率三极管、VCC供电电路、恒压恒流控制逻辑、欠压?;?、电流检测、上电重置、退磁检测等功能模块。这种高度集成的设计不仅减少了外围元件的数量,还提高了系统的可靠性和稳定性。

3667系列芯片的电气参数在设计电源系统时至关重要。以下是一些关键参数的对比:
1.启动电压
VCC_ST:启动电压范围为4.2V至7V。
2.欠压?;ゃ兄?br/>
VCC_UVLO:欠压?;ゃ兄捣段?.8V至7V。
3.工作电流
Icc1:工作电流范围为200uA至380uA。
4.待机电流
Icc2:待机电流范围为60uA至100uA。
5.输出线补偿电流
I_COMP_LINE:输出线补偿电流范围为2.0uA至7.0uA。

3667系列芯片集成了多种?;すδ?,以确保系统的安全运行。这些?;すδ馨ǎ?br/>
VCC钳位/欠压?;ぃ悍乐沟缭吹缪构呋蚬投孕酒斐伤鸹?。
输出短路?;ぃ旱笔涑龅缪菇档褪?,通过辅助绕组以及FB脚上电阻RFBH反馈到FB脚的电压也会降低;当FB脚检测到的电压小于VFB_HICCUP且持续24ms时,发生短路保护。
过温?;ぃ旱毙酒露瘸?50℃时,触发过温保护,防止芯片因过热而损坏。
在设计3667系列芯片的PCB时,需要遵循以下指南:
芯片GND:芯片GND与变压器连接端,走线要尽量短。
VCC旁路电容:VCC的旁路电容需要紧靠芯片VCC和GND引脚。
FB引脚:接到FB的分压电阻必须靠近FB引脚,且节点要远离变压器原边绕组的动点。
功率环路的面积:减小功率环路的面积,如变压器原边绕组、功率管、母线电容的环路面积,以及变压器副边绕组、整流二极管、输出电容的环路面积,以减小EMI辐射。
C引脚:适当增加C引脚的铺铜面积以提高芯片散热。
3667系列芯片以其高度集成、极简化的外围设计和高效的自供电原边反馈控制功能,成为适配器和充电器以及其他辅助电源应用的理想选择。通过对比3667AH、3667A和3667B/BH等型号的关键参数,设计人员可以根据具体的应用需求选择合适的型号。