BPA850XD系列是晶丰明源推出的非隔离输出可调电源芯片,专为满足现代家电和工业控制设备的高效、可靠供电需求而设计。该系列包括三个主要型号:BPA8504D、BPA8505D/P、BPA8506D,每个型号针对不同的电流输出需求进行了优化。
在智能家居、小家电及工业控制领域,非隔离辅助电源因其低成本、高效率和紧凑设计成为主流选择。然而,传统非隔离方案常面临以下挑战:
外围元件多:需额外配置反馈电阻、电容等,增加BOM成本与PCB面积。
输出精度低:负载/线调整率差(>5%),难以满足高精度供电需求。
待机功耗高:空载功耗常超过100mW,不符合能效标准。
EMI性能差:高频开关噪声易干扰敏感电路。
晶丰明源推出的BPA850XD系列(如BPA8504D/BPA8505D/BPA8506D)直击行业痛点,以“极简设计+高精度+低功耗”重新定义非隔离电源芯片。

输出电流:在230VAC±15%条件下,可提供125mA(DCM)和200mA(CCM)的输出;在85~265VAC条件下,同样提供125mA(DCM)和200mA(CCM)。
应用:适用于小家电和智能家居设备的供电,如智能插座、小型传感器等。
输出电流:在230VAC±15%条件下,可提供200mA(DCM)和300mA(CCM)的输出;在85~265VAC条件下,提供200mA(DCM)和300mA(CCM)。
应用:适用于大家电的辅助电源和其他中等功率需求的工业控制设备。
输出电流:在230VAC±15%条件下,可提供315mA(DCM)和400mA(CCM)的输出;在85~265VAC条件下,提供315mA(DCM)和400mA(CCM)。
应用:适用于高功率需求的工业控制辅助电源,如自动化设备、机器人系统等。

集成关键元件:内置650V高压MOSFET、VCC电容、CS电阻及反馈网络,外围仅需1个电感、1个二极管和少量电阻电容。
零贴片外围:无需反馈电阻/电容,PCB布局更简单,适合自动化生产。
负载调整率<3.5%:优于友商(如XX305D的6.3%),确保电压稳定性。
线调整率<0.5%:适应85-265Vac宽电压输入,输出波动极小。
待机功耗<50mW@230Vac:比友商(如XX305D的106.7mW)降低50%以上,轻松满足能效6级标准。
Surge Pass 2KV:通过严苛浪涌测试,提升产品可靠性。
EMI裕量>6dB:内置频率调制技术,降低传导干扰。
| 参数 | BPA8505D | 友商XX305D | 优势 |
|---|---|---|---|
| MOSFET耐压 | 650V | 700V | 成本更优,满足主流需求 |
| RDS(ON) | 8.5Ω | 12Ω | 导通损耗更低 |
| 开关频率 | 45kHz | 66kHz | 降低EMI,减少高频噪声 |
| 限流点 | 420mA | 375mA | 支持更大负载 |
| 待机功耗 | 50mW | 106.7mW | 节能50%以上 |
| 输出纹波 | 50mVpp | 80mVpp | 更纯净的供电 |
| 负载调整率 | 3.4% | 6.3% | 电压稳定性提升近50% |

BPA850XD系列适用于:
小家电:电饭煲、空气炸锅、咖啡机(5V/15V供电)。
智能家居:智能门铃、插座(3.3V/5V待机电源)。
工业控制:PLC辅助电源、传感器供电(12V/24V)。
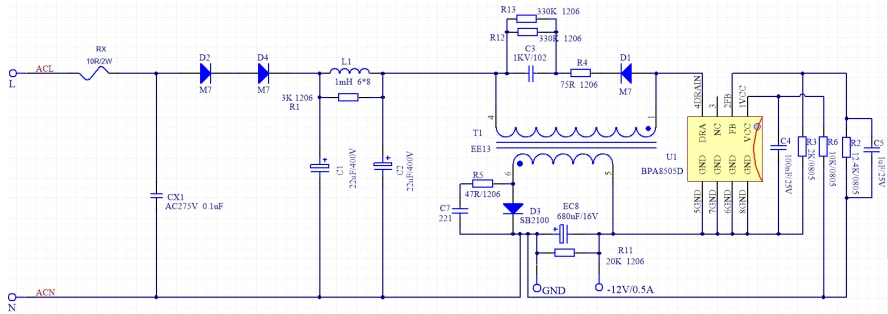
方案:BPA8505D(5V/250mA)+ 1mH电感 + ES1J二极管。
优势:待机功耗仅43mW,满足能效标准;输出电压纹波<30mV,确保MCU稳定运行。

成本领先:集成化设计减少10% BOM成本。
性能卓越:精度、功耗、EMI全面超越友商。
快速上市:极简外围缩短开发周期,加速产品迭代。
BPA850XD系列以“小芯片,大突破”重新定义非隔离电源,助力客户在高竞争市场中赢得先机。