SDH8322STR(士兰微电子)凭借三档可调输出、高压启动、超低待机功耗等优势,成为PN8054的理想替代方案。本文将深入分析其技术特性、典型应用及替换注意事项。
PN8054作为一款经典的PWM控制器,广泛应用于小功率AC-DC电源(如12V/1A适配器)。然而,随着能效标准升级(如CoC Tier 2、DoE VI),PN8054的局限性日益凸显:

优势:同一PCB兼容多电压需求,减少物料管理复杂度。
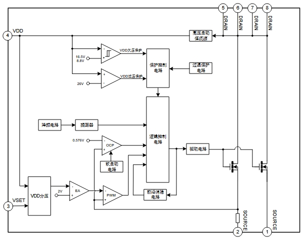
| ?;だ嘈?/th> | SDH8322STR支持 | PN8054支持 |
|---|---|---|
| VDD欠压?;?/td> | ?? | ?? |
| 过温保护(OTP) | ?? | ? |
| 前沿消隐 | ?? | ?? |
| 过流保护(OCP) | 逐周期限流 | 固定阈值 |
结论:SDH8322STR在安全性与可靠性上显著优于PN8054。


AC输入 → 整流桥 → EMI滤波 → SDH8322STR → 高频变压器 → 同步整流 → 12V输出| 负载条件 | 效率(SDH8322STR) | 效率(PN8054) | 温升(SDH8322STR) |
|---|---|---|---|
| 10%负载 | 78% | 72% | +15℃ |
| 50%负载 | 85% | 82% | +25℃ |
| 100%负载 | 88% | 85% | +35℃ |
结果:SDH8322STR在轻载和满载下效率均提升3-5%,温升更低。

SDH8322STR通过三档可调电压、超低待机功耗、全面?;すδ?/strong>,彻底解决了PN8054的痛点。实测数据显示:
推荐替换场景:
? 对能效和可靠性要求严格的工业设备