LP2701A是深圳市芯茂微电子(Chip Hope)推出的一款高效率高精度非隔离降压开关电源恒压控制驱动芯片,专为85VAC~265VAC宽输入电压范围的小家电、白色家电及LED照明电源设计。其核心优势在于:

集成500V高压功率管,无需外部启动电阻和辅助绕组供电,简化外围电路;
特有的数字恒压控制,无需环路补偿,兼容DCM(断续模式)与CCM(连续模式);
多重?;せ疲╒BP钳位、欠压保护、短路?;?、过温保护),可靠性媲美隔离方案。
| 参数 | 典型值/范围 | 意义与应用场景 |
|---|---|---|
| 输入电压范围 | 85VAC~265VAC | 全球通用电网,适配小家电/LED驱动 |
| 输出电流能力 | ≤80mA(12V输出) | 满足低功耗设备(如智能插座、传感器) |
| 工作频率 | 66kHz | 平衡效率与EMI,适合低成本磁性元件 |
| 过温?;ゃ兄?/strong> | 150℃(迟滞20℃) | 防止过热损坏,延长产品寿命 |
| ESD防护 | 2kV(人体模型) | 提升生产良率与终端抗干扰能力 |
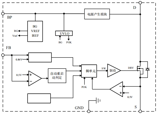
恒压控制公式:
VOUT=RFBLRFBH+RFBL×VFB(VFB=0.86V)
通过分压电阻精确设定输出电压,简化设计流程。
前沿消隐(LEB)技术:210ns的消隐时间避免电流采样误触发,提升抗噪声能力。
典型应用图:

关键元件选型:
电感L:根据公式
计算,推荐10~47μH(DCM模式)。
VBP电容:1μF陶瓷电容,紧靠BP引脚放置,确保供电稳定性。
续流二极管:肖特基二极管(如SS14),降低导通损耗。
功率环路最小化:缩短电感-功率管-输出电容的路径,降低EMI辐射。
FB分压电阻靠近芯片:减少噪声耦合,提升恒压精度。
散热设计:θJA=240℃/W,建议预留散热焊盘或增加铜箔面积。
成本革命:
集成高压启动与功率管,省去传统方案中的启动电阻、辅助绕组,BOM成本降低30%。
SOT23-5封装(3mm×2.9mm)节省PCB空间,适合微型化家电(如TWS耳机充电仓)。
能效提升:
典型效率≥85%(12V/50mA输出),满足欧盟ErP指令,助力出口产品合规。
可靠性升级:
过温?;び胱远仄艋疲饩鲂〖业绯て诖任侍?,提升用户体验。

小家电:智能插座、电动牙刷、空气炸锅(开放式电源)。
LED照明:替换阻容降压方案,实现无频闪、高精度恒流驱动。
工业控制:传感器供电、PLC辅助电源,替代传统线性稳压器。
LP2701A以“极简设计+极致可靠性”重新定义非隔离降压芯片的标准,其核心价值在于:
降低工程师设计门槛:无需环路补偿,缩短开发周期;
赋能产品差异化:通过高效能与高可靠性,提升终端产品竞争力;
推动行业绿色转型:高能效与低成本双轮驱动,加速小家电行业升级。
(如需进一步技术支持或样品申请,可联系深圳三佛科技)