在现代家用电器市场中,电源适配器的效率和稳定性至关重要。今天,我们将深入剖析一款基于 BP86216P 的 12V2.5A 电源方案,其实测效率超过 85%,堪称 30W 功率段的“小钢炮”。
BP86216P 是由晶丰明源(BrightPower Semiconductor)推出的一款高性能电源管理芯片,专为中小功率电源适配器设计。它集成了 650V MOSFET,并采用先进的控制技术,能够实现高效率、低待机功耗和优异的动态响应。

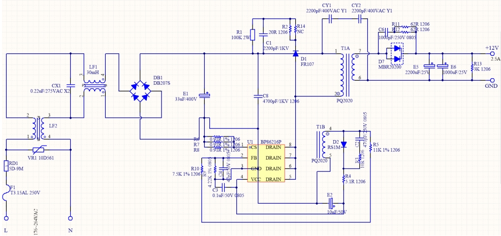
以下是 BP86216P 12V2.5A 电源方案的关键规格:
| 项目 | 符号 | 最小值 | 典型值 | 最大值 | 单位 | 备注 |
|---|---|---|---|---|---|---|
| 输入电压 | VIN | 176 | 230 | 264 | VAC | 47~63Hz |
| 输出电压 | VOUT | - | 12 | - | V | ±3% |
| 输出电流 | IOUT | - | 2.5 | - | A | - |
| 连续输出功率 | POUT | - | 30 | - | W | - |
| 效率 | η | - | 85% | - | - | 230VAC 满载 |
| 待机功耗 | PSTDBY | - | 110 | - | mW | 230VAC |
| 输出电压纹波 | VRIPPLE | - | 240 | - | mV | 20MHz 带宽 |
BP86216P 的电路设计简洁高效,以下是关键部分的解析:

输入端采用 Y 电容(CY1、CY2)和 X 电容(CX1)进行电磁干扰(EMI)滤波,确保电源在高电压输入时的稳定性。整流桥(DB1)将交流电转换为直流电,为后续电路提供稳定的输入。
变压器(T1)采用 PQ2020 磁芯,初级绕组感量为 0.51mH,漏感量小于 2%。绕制规则精确,确保了高效率和低电磁干扰。
BP86216P 通过反馈引脚(FB)检测输出电压,实现精准的恒压控制。电流采样电阻(RCS)用于过流?;?,确保电源在异常情况下能够快速响应。
输出端采用电解电容(E5、E6)和瓷片电容(C3)进行滤波,确保输出电压的纹波小于 240mV,满足大多数家用电器的要求。

PCB 设计是电源性能的关键。BP86216P 的 PCB Layout 采用了紧凑的设计,确保了良好的散热和电磁兼容性。关键元件如变压器、MOSFET 和电解电容均采用合理的布局,减少了寄生参数的影响。

从实物图可以看出,BP86216P 的电路板设计简洁明了。所有元件均采用贴片工艺,确保了生产的高效性和一致性。变压器和电解电容的体积适中,能够适应大多数小型电源适配器的外壳。
在不同输入电压(175VAC、230VAC、265VAC)和负载比例下,BP86216P 的效率均超过 85%。以下是典型效率数据:
| 输入电压 | 负载比例 | 效率 |
|---|---|---|
| 175VAC | 100% | 85.51% |
| 230VAC | 100% | 85.49% |
| 265VAC | 100% | 85.45% |
在 230VAC 输入下,BP86216P 的待机功耗仅为 110mW,远低于行业标准。

在满载条件下,输出电压纹波小于 240mV,满足 20MHz 带宽的要求。
BP86216P 在 50%-100% 和 10%-90% 动态负载条件下,输出电压的波动小于 500mV,表现出优异的动态响应能力。
在环境温度为 40℃的条件下,BP86216P 的温升测试结果如下:
| 元件 | 175VAC | 230VAC | 265VAC |
|---|---|---|---|
| BP86216P(U1) | 98℃ | 91.4℃ | 91.3℃ |
| 输出二极管(D7) | 78.3℃ | 79.8℃ | 81℃ |
| 变压器绕组(T1) | 86.9℃ | 86.1℃ | 86.9℃ |
| 输入电解电容(E1) | 64.4℃ | 60.5℃ | 59.9℃ |
| 输出电解电容(E5) | 71.7℃ | 72.3℃ | 73.2℃ |
BP86216P 的 EMI 表现优异,满足 CISPR22/EN55022 Class B 标准,至少有 6dB 的裕量。通过合理设计滤波电路和变压器绕制,确保了电源在高频段的电磁干扰符合国际标准。
BP86216P 12V2.5A 电源方案以其高效率、低待机功耗和优异的动态响应能力,成为 30W 功率段家用电器电源的理想选择。其简洁的电路设计和紧凑的 PCB 布局,不仅降低了生产成本,还提高了产品的可靠性和一致性。无论是用于路由器、机顶盒还是其他小型家用电器,BP86216P 都能提供稳定可靠的电源支持。