随着技术的不断进步,同步整流技术因其显著的效率提升和可靠性而备受青睐。LP3588BS作为一款高性能的开关电源同步整流芯片,凭借其卓越的性能和广泛的应用场景,成为众多电源设计工程师的首选。本文将详细介绍LP3588BS的核心特性、应用场景以及设计要点,帮助读者快速了解这款芯片的优势和使用方法。
LP3588BS是由芯茂微推出的一款高性能开关电源同步整流芯片,专为充电器和适配器的同步整流应用而设计。它支持DCM(不连续导通模式)和CCM(连续导通模式)多种工作模式,能够有效提升电源转换效率,降低功耗。该芯片采用SOP8L封装,具有紧凑的尺寸和良好的散热性能,非常适合高功率密度的应用场景。内部框架图如下所示

LP3588BS内置高耐压功率管,能够承受高达80V的漏极电压,确保在各种复杂的工作条件下都能稳定运行。其专利的整流管开通技术可以有效避免因激磁振荡引起的误动作,确保同步整流的精确控制。此外,该芯片还具备极快的关断速度,能够显著降低CCM模式下因关断延迟造成的效率损失。
LP3588BS集成了VCC供电技术,无需额外的辅助绕组供电,即可保证芯片VCC不会欠压。这一特性不仅简化了电路设计,还提高了系统的可靠性和稳定性。VCC工作电压范围为5.6V至6.6V,启动电压为3.8V至5.0V,欠压?;ゃ兄滴?.7V至4.4V,能够满足多种应用场景的需求。
为了确保芯片在各种工作条件下的安全性,LP3588BS集成了多种?;すδ?,包括VCC欠压保护和过压钳位。这些?;せ颇芄挥行Х乐挂虻缪挂斐5贾碌男酒鸹?,延长芯片的使用寿命。
LP3588BS的设计理念是简化电路设计,减少外围元器件的使用。这不仅降低了成本,还提高了系统的可靠性。通过内置的VCC供电技术和专利的整流管开通技术,LP3588BS能够实现高效的同步整流,而无需复杂的外围电路。
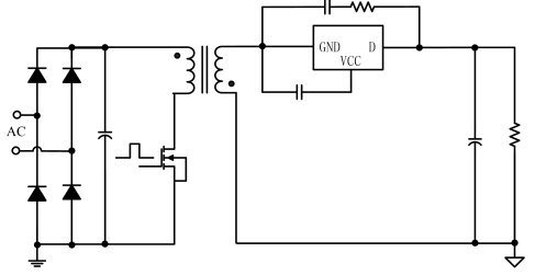
LP3588BS广泛应用于充电器和适配器的同步整流,支持正激和反激控制器以及其他开关电源控制系统。其典型应用电路如下:

在该电路中,LP3588BS通过检测漏极电压VDS的变化来控制同步整流MOS管的导通与关断。其专利的整流管开通技术能够有效避免因激磁振荡引起的误动作,确保在CCM模式下也能实现高效的同步整流。
LP3588BS采用SOP8L封装,具有紧凑的尺寸和良好的散热性能。以下是其管脚功能描述:
这种管脚布局使得LP3588BS在电路设计中具有高度的灵活性和易用性,能够轻松集成到各种电源拓扑中。
在DCM模式下,电感的激磁作用会导致漏极电压产生振荡。LP3588BS通过检测漏极电压VDS的下降阈值和下降速率,准确判断同步整流管的开启时刻。其开通条件为:TSR>1uS & dVds/dt>K & Vds<-0.2V,其中K为开通检测斜率,其计算公式为:

其中,t为VDS持续大于4V的计时时间,tprev为上一次VDS大于4V的时刻。
为了避免因激磁振荡导致的误关断,LP3588BS通过设定的关断电压阈值,准确判断同步整流管的关断时刻。其关断条件为:Ton>Tb & Vds > -5mV,其中Tb为比较器屏蔽时间。
在设计LP3588BS的PCB时,需遵循以下指南:
主功率回路走线要短粗,以降低线路阻抗,减少电压降。
VCC旁路电容紧靠芯片VCC管脚和GND管脚,以提供稳定的供电电压。
适当增加D引脚的铺铜面积,以提高芯片散热性能,确保在高功率应用中的稳定性。
LP3588BS作为一款高性能的开关电源同步整流芯片,凭借其卓越的性能、灵活的配置以及强大的保护功能,在充电器和适配器设计中展现出极高的应用价值。通过本文的详细介绍,读者可以快速了解LP3588BS的核心特性、应用场景以及设计要点,从而在实际电源设计中充分发挥其优势,实现高效、可靠的同步整流解决方案。