浴霸已从单一取暖升级为“照明+暖风+换气+智能控制”的复合中心,整机功率等级普遍提升到 55 W~70 W。然而,整机待机功耗却成为能否顺利通过新版 ERP/CEC 认证、以及能否在高端楼盘精装的“白名单”中胜出的关键指标。传统 65 W 级浴霸待机 200~400 mW,需要额外加继电器或 MCU 掉电电路,既增加 BOM 也降低可靠性。

必易微推出的是一颗基于原边恒流/恒压(CC/CV)控制的电流模式 PWM 芯片,最大输出功率 65 W,但空载功耗典型值 < 75 mW(@230 VAC),可直接省掉辅助继电器,实现“隐形”超低待机。

双模式运行:DCM/ CCM 自适应,既能在轻载下进入绿色降频模式,也能在 65 W 满载时保持稳定 CCM,避免变压器“尖叫”。
内置抖频 + 软驱动:把传导 EMI 峰值拉低 6~8 dB,轻松过 CISPR-22 B 级,省去两级共模扼流圈。
全保护:OVP/UVP/OLP/OTP/SCP 一个不落,75 ℃ 环境温度下 5000 小时无降额。
国产供应链:SOP-7 标准封装,0.63 USD(千片价)+ 12 周稳定交期。
? 输入:90~264 VAC
? 输出:24 V / 2.7 A(主路,供风暖 PTC)
12 V / 0.5 A(辅路,供 LED 照明 + 风扇)
? 待机功耗:< 75 mW(整机含 MCU 5 V 待机)
? 效率:> 88 % @ 230 VAC,满载
? 安规:满足 IEC 60335-2-25 浴霸特殊条款
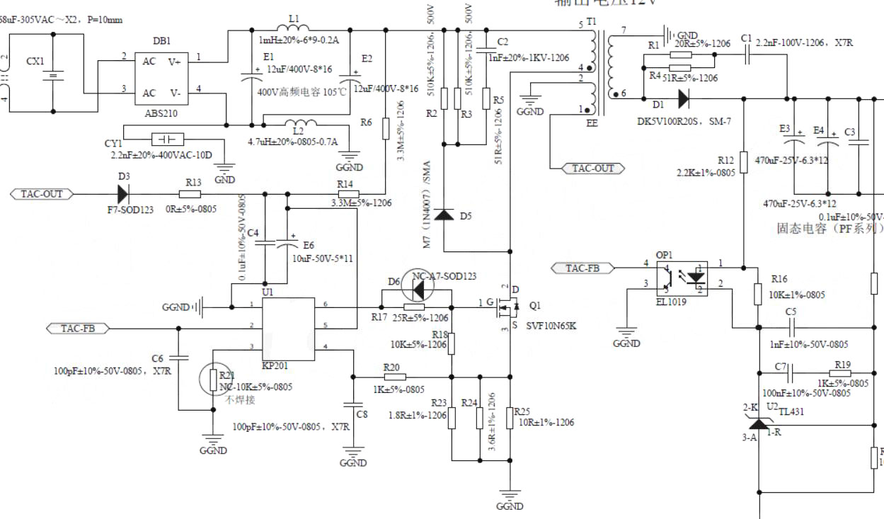
? 主拓扑:QR 反激(DCM/CCM 自适应)
? 变压器:RM8 磁芯,Ae 64 mm2,Lp 450 μH,Np:Ns:Na = 26:6:4
? MOSFET:700 V / 4 A,Rds(on) 1.2 Ω
? 主二次整流:MBR20200CT + π 滤波
? 12 V 辅路:二次绕组 + 低压差 LDO(仅 30 mW 损耗)
? EMI:两级 π 型 + RC-snubber,预留共模扼流圈焊盘但可 0 Ω 短接
待机功耗实测
? 230 VAC,空载:芯片 Vcc 11.8 V,Burst 频率 22 kHz,整机 71 mW
? 115 VAC,空载:整机 64 mW
? 通过 IEC 62301 < 0.5 W 待机定义,余量 6×

? 满载 65 W 连续运行 2 h,变压器中心点 95 ℃,IC 表面 78 ℃,满足 105 ℃ 绝缘系统。
? 雷击 1 kV(差模)/ 2 kV(共模)各 5 次,芯片无复位。
? 85 ℃/85 % RH 老化 48 h,无潮敏失效。
与传统 65 W 分立方案相比,KP201LGA ?。?br/>
光耦 + TL431 反馈网络(原边控制)
辅助 12 V 继电器
共模扼流圈 ×1
放电电阻 ×2
总成本降低 ≈ 0.22 USD,占整机 3 %。
KP201LGA 以 < 75 mW 的“隐形”待机功耗,让 65 W 浴霸无需额外掉电电路即可通过最严苛的能效法规;同时,高集成度与国产供应链优势,帮助品牌厂商在“精装修”与“出口欧美”两条赛道同时提速。