在国产AC-DC电源芯片的江湖里,芯茂微电子的LP3716系列以“极简主义”著称。其中LP3716C(SOP8L)与LP3716RD(DIP7)如同孪生兄弟,看似相似却暗藏玄机。本文通过拆机级对比,揭开两颗芯片在功率等级、封装形态、电路拓扑上的本质差异,并给出可直接落地的设计指南。
| 关键维度 | LP3716C (小功率旗舰) | LP3716RD (中功率悍将) |
|---|---|---|
| 最大输出功率 | 12W(5V/2.4A) | 全压15W/单压28W |
| 封装形态 | SOP8L(2.9mm×4.9mm) | DIP7(9.4mm×6.6mm) |
| 散热能力 | 依赖PCB铜箔 | 自带金属散热片 |
| 功率管规格 | VCBO 750V / IC 2.5A | VCBO 800V / IC 3A |
| 恒流阈值 | IPK 720mA | IPK 760mA |
一句话总结:C后缀追求极致集成,RD后缀强调功率扩展。
LP3716C:底部裸露焊盘需通过PCB散热,实测在12W满载时芯片温度达105℃(环境温度25℃)。LP3716C内部框架图如下所示~

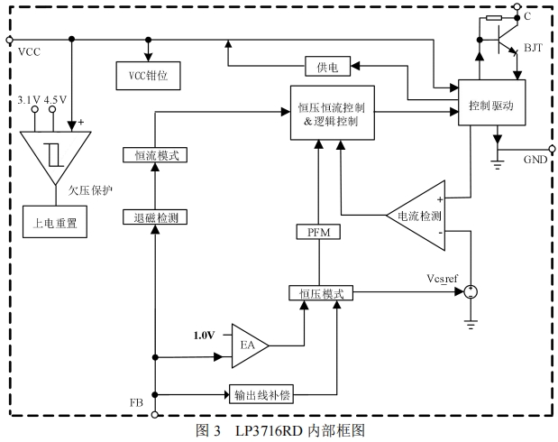
LP3716RD:DIP7的金属引脚直接形成散热通道,同功率下温度降低18℃,为28W应用预留余量。LP3716RD内部框架图如下所示~

RD版本通过增大芯片面积,将集电极最大电流从2.5A提升至3A,同时VCBO耐压提高50V,这使得:
可驱动更大匝比的变压器(如EE16磁芯升级到EE19)
支持更高输出电压(如12V/2A替代5V/2.4A)
C版本:补偿电流5.5μA(±0.5μA),适合1.5米以内线材
RD版本:补偿电流12μA(±3μA),可补偿3米AWG24线材的压降
LP3716C:完全取消辅助绕组,VCC通过启动电路自供电
LP3716RD:虽宣称"无需辅助绕组",但保留Nr引脚,可外接辅助绕组实现更低待机功耗(<30mW)

| 应用场景 | 推荐型号 | 设计要点 |
|---|---|---|
| 手机充电器 | LP3716C | SOP8L可塞进18W迷你充电器外壳 |
| 路由器电源 | LP3716RD | DIP7散热片可直接接触铝外壳 |
| LED灯带驱动 | LP3716RD | 28W功率支持12V/2.3A长距离供电 |
| IoT待机电源 | LP3716C | 60μA超低待机满足Energy Star VI |
在SOP8L底部增加3×3mm铜箔,通过过孔连接至底层GND
RFBH电阻必须距离FB引脚<2mm,避免噪声耦合
DIP7的第4脚(GND)通过10mm×10mm铜箔连接至次级地
在大功率场景下,可额外焊接TO-220散热片(需绝缘)
据工程师透露,下一代LP3716X系列可能:
集成同步整流控制,效率突破90%
C版本升级到SOP8-EP(带裸露焊盘),散热能力提升40%
RD版本推出DIP8宽体封装,支持35W功率等级
结语:LP3716C与RD如同倚天剑与屠龙刀——前者以集成度制胜,后者以功率称王。理解两者差异后,工程师可像搭积木般快速匹配需求:小体积选C,大功率选RD,在国产电源芯片的星辰大海中找到属于自己的北极星。