在智能家居、小家电、MCU待机供电等超小功率场景中,非隔离辅助电源因成本低、体积小、设计简单而备受青睐。过去,OB2222E曾是这类100mA级方案的主流选择,但受限于交期、价格及EMI裕量,工程师急需一颗直接替换、性能更优的新品。BP8593D以 SOP7封装、内置700V MOS、PSR架构、<100mW待机功耗为核心卖点,官方参考设计5V/100mA已完整验证,BOM、PCB、测试数据一步到位,可实现零调试替代OB2222E。本文带你一图看懂这颗“小钢炮”。
| 关键指标 | BP8593D | OB2222E | 优势总结 |
|---|---|---|---|
| 拓扑 | 非隔离Buck(PSR) | 非隔离Buck | 直接兼容 |
| 输入电压 | 85~264 VAC | 85~264 VAC | 全电压 |
| 输出规格 | 5 V / 100 mA | 5 V / 100 mA | 1:1替换 |
| 待机功耗 | <100 mW | ≈150 mW | 能效六级余量更大 |
| 效率 | 55%(@100 mA) | 50~52% | 提升3~5% |
| 内置MOS | 700 V | 700 V | 抗浪涌一致 |
| EMI裕量 | CISPR22 B级>6 dB | 临界 | 认证更省心 |
| 封装 | SOP7 | SOP7 | Pin-to-Pin |
? 结论:BP8593D可原位替换OB2222E,无需改PCB、无需调参数,即贴即用。



? 单面纸基板,插件为主,波峰焊低成本量产;如需压缩体积,可改SMD+贴片电感。

| 条件 | 85 VAC | 230 VAC | 265 VAC |
|---|---|---|---|
| 待机功耗 | 23 mW | 52 mW | 60 mW |
| 满载效率 | 55% | 54% | 53% |
| 输出纹波 | 27 mV | 47 mV | 49 mV |
| 动态50-100% | 137 mV | 116 mV | 115 mV |
| 芯片温升 | 9.3 ℃ | 11.5 ℃ | 12.7 ℃ |
| EMI QP裕量 | 4.7 dB | 4.5 dB | 通过 |
? Surge 2 kV、EFT 4 kV、ESD 20 kV空气放电全部通过,无需额外TVS。
| 步骤 | 操作 | 说明 |
|---|---|---|
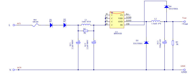
| ① | 拆下OB2222E,装入BP8593D | SOP7脚位完全一致 |
| ② | 保留原L、EC、D | 参数兼容,无需调整 |
| ③ | 假负载电阻2 k→3 k | 降低待机功耗至<100 mW |
| ④ | 测试效率&EMI | 效率提升3%,EMI裕量>6 dB |
| ⑤ | 贴新标签,直接出货 | 零调试,1小时完成验证 |
Pin-to-Pin:不换板、不调参数,1小时替代
性能更优:待机、效率、EMI全面领先
BOM更?。汗俜紹OM仅12颗,成本<0.35元
认证更快:CISPR22 B级裕量>6 dB,Surge/EFT/ESD全通过
供货稳定:深圳三佛科技提供样品,技术支持,原厂原装
一句话:如果你正在用OB2222E做5V/100mA辅助电源,BP8593D就是“插拔式”升级方案,零风险、零学习成本,今晚打样,下周即可量产。