KP52420XA 是必易微推出的一款高性能同步降压 DC-DC 转换器芯片,具备以下核心指标:


?? 轻载模式差异
| 型号 | 模式 | 特点 |
|---|---|---|
| KP524201A | PFM | 自动降频,提升轻载效率,适合电池供电 |
| KP524208A | FPWM | 强制连续模式,固定频率,低纹波,适合通信/逻辑供电 |

| 输出电压 | RFB(T) | RFB(B) | 电感 | 输出电容 |
|---|---|---|---|---|
| 5.0V | 54.9kΩ | 10kΩ | 4.7μH | 22μF ×2 |
| 3.3V | 33.2kΩ | 10kΩ | 3.3μH | 22μF ×2 |
| 1.8V | 13.7kΩ | 10kΩ | 2.2μH | 22μF ×2 |
| 1.05V | 3.74kΩ | 10kΩ | 1.5μH | 22μF ×2 |
所有型号均支持 0.768V~7V 可调输出,只需更换分压电阻即可。
| 测试项 | 条件 | 结果 |
|---|---|---|
| 效率 | 12V→5V/4A | 92.3% |
| 纹波 | 5V/4A | 16.5mV |
| 负载调整率 | 0~4A | ±0.8% |
| 输入调整率 | 6~17V | ±0.2% |
| 瞬态响应 | 0A?4A | 跌落 <80mV |
| 热性能 | 12V→5V/4A | 芯片表面 46.8℃ |
| 应用场景 | 推荐型号 | 理由 |
|---|---|---|
| 工业控制板 | KP524201A | 24V→5V/4A,高效率,保护全 |
| 机顶盒/路由器 | KP524208A | FPWM 低纹波,适合逻辑供电 |
| 智能音响 | KP524201A | PFM 轻载高效,待机省电 |
| 电子 POS 机 | KP524208A | 固定频率,EMI 易过 |
| ??榈缭辞凹?/td> | KP524201A | 小体积,4A 输出,易并联 |
深圳三佛科技提供技术支持,批量价格有优势~
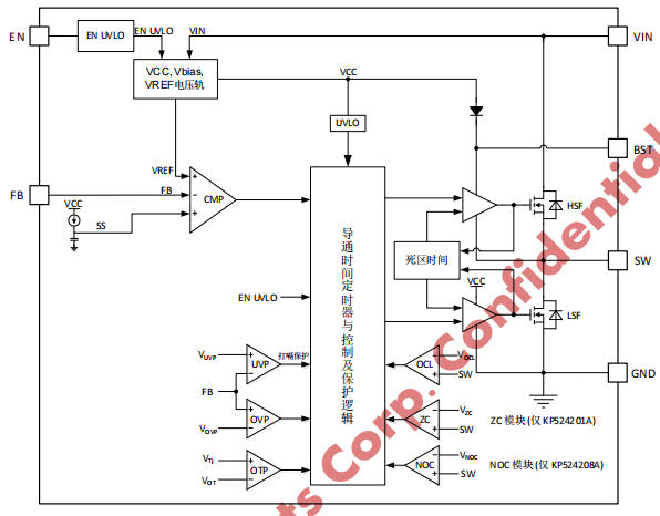
KP52420XA 系列用 600kHz COT 控制 + 同步整流 + 全套?;?,在 4.5V~17V 输入、4A 输出 的中压降压场景中,几乎“零外围”设计。无论你是做 12V 转 5V/4A 的工业电源,还是 9V 转 3.3V/4A 的通信板卡,KP52420XA 都能用 极简 BOM、超小体积、极致效率 帮你一步到位。
把补偿网络、肖特基、大电感统统扔掉,KP52420XA 让中压供电设计回归“极简主义”。