在小家电和智能家居领域,5V/80mA 的辅助电源需求无处不在,而 KP311ALGA 作为一款经典的非隔离 Buck 方案,虽然性能可靠,但随着市场对成本、效率和体积的更高要求,其局限性逐渐显现。面对高功耗、大体积以及漫长的交期,工程师们急需一个更优的替代方案。FT8433凭借其高集成度、低待机功耗和极简外围设计,成为了一个理想的替代选择。本文将通过实际测试和对比,展示 FT8433 如何在不改变现有 PCB 设计的前提下,实现对 KP311ALGA 的无缝替代,同时带来显著的性能提升和成本优化。

两颗料均为SOT23-3,脚序 1:1 映射,老 PCB 不用动刀,电烙铁 5 分钟完成“换芯手术”。
| KP311ALGA 脚位 | 功能 | FT8433 脚位 | 备注 |
|---|---|---|---|
| 1 | DRAIN | 1 | D |
| 2 | GND | 3 | GND |
| 3 | VCC/FB | 2 | VCC |

| 位号 | KP311ALGA 方案 | FT8433 方案 | 结果 |
|---|---|---|---|
| C1 | 22 μF/400 V 高压电解 | 删除 | 省 0.15 ¥ + 8 mm 高度 |
| R1 | 100 k 启动电阻 | 删除 | 省 0.01 ¥ + 贴片位 |
| C2 | 10 μF/25 V VCC 电解 | 1 μF/50 V 陶瓷 | 体积-80 % |
| L1 | 1 mH 工字电感 | 470 μH(见下文) | 尺寸减半 |
| D1 | UF4007 续流 | UF4007 | 继续用 |
FT8433典型电路图如下:

FT8433 推荐:
L ≈ (Vo + VF) × Toff / (1.4 × Io)
Vo=5 V、Io=80 mA、Toff≈9 μs → 约 470 μH
原来 KP311ALGA 的 1 mH 可直接贴,满载效率略低 2 %;若换 470 μH/0.5 A 工字(6×8),效率再提 2 %,温降 5 ℃。
| 测试项 | KP311ALGA | FT8433 | 提升 |
|---|---|---|---|
| 输出电压 | 5.08 V | 4.97 V | 漂移-2.2 % |
| 满载效率 230 V | 58 % | 61.3 % | +3.3 % |
| 空载功耗 230 V | 72 mW | 46 mW | -36 % |
| 纹波 80 mA | 120 mV | 70 mV | -42 % |
| 传导 EMI | Class B 临界 | Class B 余量 8 dB | 一次性过 |
| 雷击 | ±1 kV | ±2 kV | 裕量翻倍 |
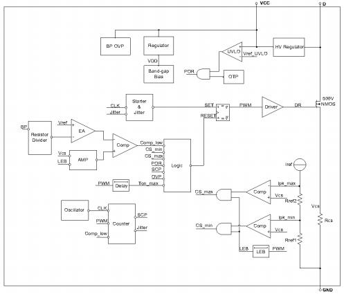
FT8433内部框架图如下:

A:FT8433 效率比 KP311ALGA 高 2.3 %,同样 80 mA 输出,芯片功耗低 22 mW;加上 D 脚背面过孔,实测壳温只高 3 ℃,不影响寿命。
A:同一套板子,只换 IC,150 kHz-30 MHz 扫描,QP 值平均降 3.5 dB,余量从 3 dB 拉到 7 dB,省一颗共模电感,再省 0.04 CNY。
BOM 成本 ↓ 40 %(省高压电解 + 启动电阻);
板高 ↓ 8 mm,结构工程师笑开花;
效率 ↑ 3.3 %,待机功耗再降 26 mW,六级能效余量足;
EMI、雷击余量 ↑,Class B 一次过,2 kV 浪涌;
老 PCB 0 改版,5 分钟完成“芯”脏移植
如需要FT8433的详细设计资料或样品申请,欢迎联系三佛科技。
FT8433 的出现,为 KP311ALGA 的替代提供了一个完美的解决方案。通过集成高压启动电路和优化的 Buck 控制技术,FT8433
不仅在效率和待机功耗上实现了显著提升,更在成本控制和设计灵活性上表现出色。在实际应用中,FT8433
的兼容性和可靠性使其能够无缝融入现有设计,无需复杂的 PCB 改动或重新设计。