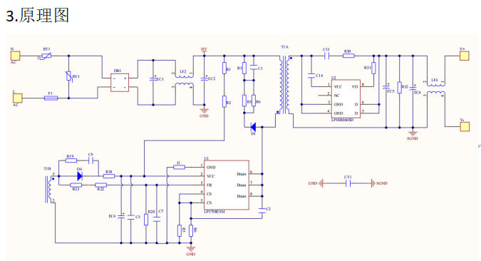
LP3798ESM(原边PSR控制)+LP15R060S(同步整流)是一款“高功率密度”12V3A适配器组合,单颗ASOP6+SOP7即可输出36W,峰值效率92.7%,空载功耗<67mW,单层PCB仅59×46mm,BOM不足40颗元件。它把传统方案中的光耦、TL431、肖特基、启动电阻全部省掉,通过内置650V SiC MOSFET与同步整流MOS,实现“三无一高”——无光耦、无补偿、无吸收、高效率,特别适合小家电辅助电源、智能锁、机顶盒、LED驱动等空间敏感型应用。


| 项目 | 数值 |
|---|---|
| 磁芯 | ETQ2316,PC95,Ae=74mm2 |
| 骨架 | 5+2+2,槽宽7.2mm |
| Lp | 1.1mH±8% |
| 匝比 | Np:Ns:Na=52:5:8 |
| 漏感 | <15μH |
| Bmax | 0.28T@90V/3A |
| 线规 | 0.31mm×65Ts(原边),0.7mm×6.5Ts(次级) |

| 位号 | 器件 | 规格 | 备注 |
|---|---|---|---|
| U1 | LP3798ESM | ASOP6,650V SiC | 原边PSR |
| U3 | LP15R060SD | SOP7,60V/15mΩ | 同步整流 |
| DB1 | WRMSB30M | 3A/1000V | 整流桥 |
| T1 | ETQ2316A | 1.1mH | 见上表 |
| EC1/2 | 27μF/400V | 10×16 | 高压滤波 |
| EC6 | 1000μF/16V | 8×16 | 输出滤波 |
| LF2 | UU9.8 12mH | 0.31×65Ts | 共模电感 |
| RT1 | 1.5D-9 | 冷态5Ω | 抑制浪涌 |
| RV1 | 10D561K | 560V | 雷击?;?/td> |

| 项目 | 传统RCC | LP3798ESM+LP15R060S |
|---|---|---|
| 器件数量 | 45+ | 38 |
| 峰值效率 | 84% | 92.7% |
| 空载功耗 | 200mW | 67mW |
| 输出纹波 | 300mV | 68mV |
| 单层PCB | 需双面板 | 单层过EMI B |
| 调试 | 复杂 | 零调试 |
LP3798ESM+LP15R060SD用两颗小封装就把「650V SiC原边PSR+60V同步整流」全部集成:
当适配器、小家电、智能锁同时追求「体积最小、效率最高、认证最快」时,这套12V3A「拇指盖电源」就是硬件工程师口袋里的「36W万能充电器」~深圳三佛科技提供技术支持,批量价格有优势