LP3783AM 芯茂微10W 隔离型AC-DC芯片小家电IC
5V2A 10W SOP7
5V2A 10W SOP7
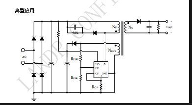
LP3783AM是一款高性能隔离型适配器和充电器的控制芯片。通过原边侧的电流和电压检测实现恒流和恒压功能,内置环路稳定性补偿,可以省略TL431 和光电耦合器。通过设定外部的限流电阻和变压器原副边匝比来实现恒流输出功能,通过设定FB 的分压电阻和辅助侧匝比来实现恒压功能。同时为了实现更好的输出电压调整率,LP3783AM 内置输出线缆补偿功能,可以通过设定FB 上电阻的值来调节输出线缆补偿值。
在恒压调制阶段,为了得到更好的平均效率和音频特性,LP3783AM 采用了包含PFM/PWM 的多模式控制,在重载时,芯片工作在PFM 和谷底导通区域,得到高效率和EMI 特性;中载时,为了得到更好的音频特性,系统工作在PWM 调制;轻载时,工作在低频PFM并降低驱动电流以提升平均效率。LP3783AM 集成了多种重启的保护功能,包括VCC 过压/欠压?;?,FB 电阻开短路?;ぃ涑龆搪繁;ぃ涑龅缪构贡;ず凸卤;さ?。
集成BJT,适用于10W 隔离方案;
75mW 待机,满足六级能效;
谷底开通机制,提升系统效率;
特有随机抖频,改善EMI;
斜坡电流驱动,优化平均效率;
高精度的恒压恒流控制;
特有的输出线损补偿技术;
PFM/PWM 多模式控制改善效率和音频特性;
输出短路?;すδ?;
FB 电阻开短路保护功能;
输出过压?;すδ埽?br/>VCC 电压过压?;すδ埽?br/>过温?;ぃ?/p>
手机、无绳电话、PDA、MP3 和其它便携式设备等的适配器、充电器;
LED 驱动电源;
线性电源和RCC 开关电源升级换代;
其它辅助电源。
