PN8036芯朋微DIP7封装 高性能小家电非隔离交直流转换芯片
12V500MA DIP7 非隔离
12V500MA DIP7 非隔离
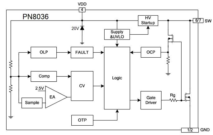
PN8036宽输出范围非隔离交直流转换芯片 ,集成PFM控制器及650V高雪崩能力智能功率MOSFET,用于外围元器件极精简的小功率非隔离开关电源。PN8036内置650V高压启动???,实现系统快速启动、超低待机功能。该芯片提供了完整的智能化?;すδ埽ü鞅;?,欠压保护,过温保护,另外PN8036的降频调制技术有助于改善EMI特性。、
1.内置650V高雪崩能力智能功率MOSFET
2.内置高压启动电路
3.优化适用于12V输出非隔离应用
4.半封闭式稳态输出功率6W@230VAC
5.改善EMI的降频调制技术
6.优异的负载调整率和工作效率
7.?;すδ?br/>优异?;すδ?br/>过流保护(OCP)
过温?;?OTP)
欠压?;?UVLO)
