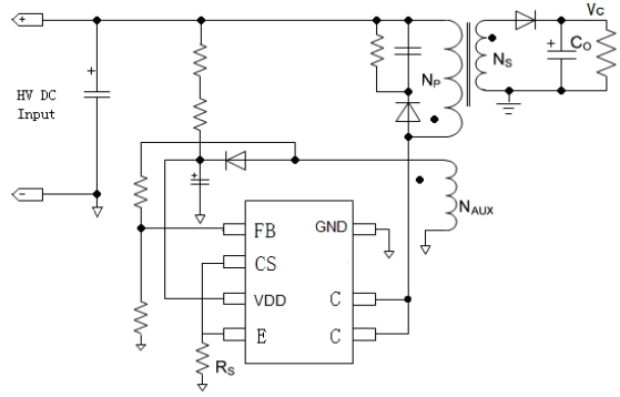
PL3378C SOP7封装替换LP3783A/DP3773E原边控制PWM功率开关
10W 5V 2A SOP7
10W 5V 2A SOP7
PL3378C是一款原边控制,用于反激式开关电源的恒流/恒压调节器。其高度集成了功率开关,并通过去除光耦以及次级控制电路,在简化充电器/适配器等传统的恒流/恒压设计的同时实现了精确的电流和电压调节。
PL3378C的复合模式的应用使芯片能够实现低静态功耗、低音频噪音、高效率。满载时芯片工作在PFM模式,随着负载降低,芯片会逐渐进入到绿色模式,以提高整个系统的效率。
PL3378C同时具有多种?;すδ?逐周期峰值电流检测、VDD欠压/过压保护、输出过压保护、输出短路保护和过温?;さ取?br/>

内置高压功率BJT管,
全电压范围内高精度恒流/恒压调节去除光耦和次级控制电路,
内置恒流调节的线电压补偿,
内置变压器电感补偿,
内置输出线补偿,
内置可提高效率的自适应PFM控制低启动电流,
内置前沿消隐,
逐周期电流限制,
VDD欠压/过压?;?,
输出过压?;ぃ?br/>输出短路?;?,
内置过温?;ぁ?br/>

手机充电器,
小功率率电源适配器,
LED驱动,
消费类的备用电源。