PL3327CD聚元微DIP7直插18W反激式开关电源IC
<18W DIP7 PSR-MOS
<18W DIP7 PSR-MOS
PL3327CD是一系列高效率、高集成度、原边调节的 PWM功率开关,其主要应用于小于 18W 的 AC/DC 反激式开关电源。PL3327C 通过去除光耦以及次级控制电路,简化了充电器/适配器等传统的恒流/恒压的设计,从而实现高精度的电压和电流调节。
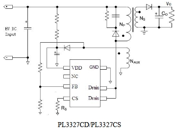
复合模式的应用使得芯片能够实现低静态功耗、低音频噪音、高效率。而且高集成的功率 MOSFET 能够降低外部 PCB的面积以及系统的成本。PL3327C 同时具有多种?;すδ埽褐鹬芷诜逯档缌骷觳?、欠压?;?、过压保护等。内部框架图如下所示

内置高集成度的功率MOSFET
+/-5%恒压调节
全电压范围内实现高精度电流调节
去除光耦和次级控制电路
内置高精度恒流调节的线电压补偿
内置变压器电感补偿
可编程的输出线补偿
内置可提高效率的自适应多模式:PWM/PFM控制
低启动电流
内置软启动
内置前沿消隐
逐周期电流限制
欠压?;?br/>内置输出过压?;?br/>良好的动态响应

手机/无绳电话充电器
数码相机充电器
小功率电源适配器
消费类的备用电源。