在现代电源设计中,高效率和高功率密度是两个核心追求。LP3718BS作为一款高性能的降压转换器,与同步整流芯片LP25R060S的结合,为12V1.5A的电源方案提供了一个高效、可靠的参考设计。本文将详细介绍这一设计方案的特点、电路图以及能效测试数据。

LP3718BS是一款宽输入电压范围的降压转换器,具有高效率和良好的热性能。LP25R060S则是一款高性能的同步整流芯片,能够在降压转换器的次级侧实现低损耗的整流,从而提高整体效率。两者的结合,使得12V1.5A的电源方案在115VAC和230VAC输入下都能达到高效率。

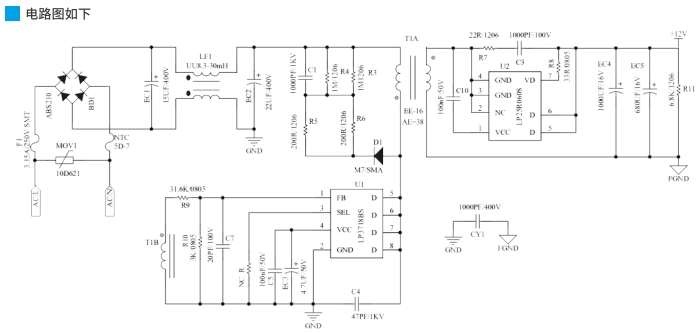
电路设计中,LP3718BS作为核心控制芯片,负责将输入电压转换为稳定的12V输出。其宽输入电压范围和高效率的特性,使得该方案能够适应不同的输入电压条件。LP25R060S则与LP3718BS配合,通过同步整流技术,减少了传统二极管整流带来的电压降和功率损耗。
辅助电路包括输入滤波、输出滤波、反馈控制和?;さ缏贰J淙肼瞬ǖ缏酚糜诩跎偈淙氲缪沟牟ǘ?,输出滤波电路则用于平滑输出电压,提高电源的稳定性。反馈控制电路确保输出电压的精确调节,而?;さ缏吩虬ü?、过压和短路保护,保障电源的安全性。

根据提供的能效测试数据,该设计方案在不同输入电压和负载条件下的效率表现如下:
在115VAC输入下,12V1.5A输出时,效率最高可达87.28%,平均效率为86.89%。
在230VAC输入下,12V1.5A输出时,效率最高可达88.99%,平均效率为88.09%。
这些数据表明,LP3718BS与LP25R060S的结合,不仅在高负载下保持了高效率,而且在不同输入电压下都能稳定工作。
LP3718BS与LP25R060S同步整流芯片的结合,为12V1.5A的电源方案提供了一个高效率、高可靠性的参考设计。通过精心设计的主电路和辅助电路,该方案能够在不同的输入电压和负载条件下保持高效率,满足现代电源设计的需求。随着电子设备对电源效率要求的不断提高,这一设计方案将具有广泛的应用前景。